REUS21 2023-02-17 09:34 采纳率: 0%
浏览 45

POE供电问题之SI3404

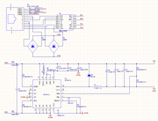
目前在设计一款POE网关,采用芯科的SI3404这款芯片,设计完后发现部分POE交换机能够顺利启动供电,一部分无法启动,前端电压在3-52V之间反复波动,没有找到原因,有没有兄弟帮忙解答一下。原理图如下:

img

  • 写回答

2条回答 默认 最新

  • qllaoda 2023-02-17 09:51
    关注

    先带个功耗小点的负载试试

    评论

报告相同问题?

问题事件

  • 创建了问题 2月17日