关注
码龄
粉丝数
原力等级 --
被采纳
被点赞
采纳率
weixin_41925897
2023-09-27 14:54
采纳率: 48%
浏览 15
首页
硬件开发
RC相位补偿网络的学名叫啥
arm开发
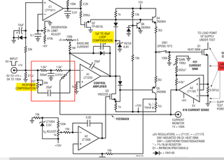
红色方框内的这个电路,学名叫啥,我搜RC相位补偿网络,搜不到
收起
写回答
好问题
0
提建议
关注问题
微信扫一扫
点击复制链接
分享
邀请回答
编辑
收藏
删除
结题
收藏
举报
1
条回答
默认
最新
关注
码龄
粉丝数
原力等级 --
被采纳
被点赞
采纳率
老皮芽子
2023-09-27 20:01
关注
rc移相电路
本回答被题主选为最佳回答
, 对您是否有帮助呢?
本回答被专家选为最佳回答
, 对您是否有帮助呢?
本回答被题主和专家选为最佳回答
, 对您是否有帮助呢?
解决
无用
评论
打赏
微信扫一扫
点击复制链接
分享
举报
评论
按下Enter换行,Ctrl+Enter发表内容
查看更多回答(0条)
向“C知道”追问
报告相同问题?
提交
关注问题
开关电源反馈TL431加
RC
补偿
波形对比
2023-02-12 18:17
ydgd118的博客
给出了TL431和光耦反馈
网络
的局部原理图,给出了加
RC
补偿
和不加
RC
补偿
时的波形对比图。
使用数字全通滤波器对IIR滤波器进行
相位
补偿
2022-08-23 12:20
墨影清泉的博客
使用数字全通滤波器对IIR滤波器进行
相位
补偿
RC
串、并联选频
网络
特性的硬件分析与详解
2022-07-08 10:08
timerring的博客
目录一.目的二.原理分析三.设备四.硬件分析1.测量RC串、并联电路的幅频特性 2.测量RC串、并联电路的相频特性3.测定RC双T电路的幅频特性五.注意事项六....2.
学
会用示波器测定RC
网络
的幅频特性和
0基础 | 硬件滤波 C、
RC
、LC、π型
2025-04-13 21:13
技术干货贩卖机的博客
电容滤波凭借低成本与易用性成为基础方案,
RC
滤波适用于信号调理,LC与π型滤波器则在电源系统中发挥核心作用。实际设计需结合具体场景(如数字/模拟电路、高频/低频噪声)选择滤波器类型,并通过仿真与调试优化参数...
[硬件杂谈]
RC
延时电路计算公式
2024-08-29 21:42
分享即正义的博客
介绍了
RC
延时电路
硬件知识(一)无源
RC
一阶滤波电路
2021-07-20 16:10
Harry-LL的博客
这是我在CSDN上的第一篇文章,我想以
RC
滤波电路开始,原因是他比较简单。 1.
RC
滤波电路的初衷就是将我们不需要的高频或者低频信号滤掉,保留需要的信号。 2.
RC
滤波的两种电路结构与具体原理 其中高通滤波器与低...
电源二阶
补偿
网络
的仿真-Type II Compensation
2021-08-30 19:06
你是我的解忧王子的博客
电源调试笔记 – 二阶
补偿
系统仿真 R2=12K 这里是笔误
软件开发过程中 Alpha、Beta、
RC
、Stable 版本都有什么区别?
2024-05-22 17:46
极客点儿的博客
在传统软件开发过程中,软件版本周期可分为三个阶段,分别是:α、β、λ。
RC
滤波电路
2024-04-03 22:10
Yaney日记的博客
本文简单讲述了
RC
低通滤波电路和
RC
高通滤波电路。
STM32F103+RFID-
RC
522模块 实现简单读卡写卡demo
2021-04-21 17:20
Love丶伊卡洛斯的博客
目录前言代码下载:功能介绍:接线STM32STM32F1开发指南(精英版)-库函数版本_V1.2STM32中文参考手册RFID-
RC
522RFID射频模块电路原理图使用图+效果图一、先用手机软件NFC Writer读取空卡看看内容1、打开软件和NFC(ps...
硬件知识(二)无源
RC
二阶滤波电路
2022-10-20 14:38
Harry-LL的博客
这是一篇基于无源
RC
滤波电路写的续集,通过对电路的分析并给出具体的计算与设计方案,意在从理论
学
习转换到实际应用。
RC
简易延时电路
2022-05-18 16:00
12月22日是冬至的博客
简易
RC
延时电路的延时时间计算
VC++常用功能开发汇总
2022-04-19 14:13
dvlinker的博客
VC++常用功能开发汇总
RC
电路的频率响应、选频
网络
特性测试的分析与仿真
2022-07-08 09:23
timerring的博客
RC
电路的频率响应、选频
网络
特性测试的分析与仿真 目录7.1 目的7.2 分析原理7.3 仿真分析 7.4 注意事项7.5 总结与思考1. 掌握系统频率特性曲线的测试方法。2. 了解常用线性系统的选频特性和相移特性。1.系统的频率...
DCDC开关电源控制器设计过程(
补偿
网络
设计)
2021-03-22 14:45
紫宸094的博客
为了使得开关电源有更好的稳态性能和动态性能,需要针对...本文简述了
补偿
的过程,以Buck开关电源为例,对未
补偿
系统进行分析,并设计
补偿
网络
,最后对
补偿
后系统进行分析。经过分析,
补偿
后的系统性能优于
补偿
前系统。
环路
补偿
介绍
2020-12-01 11:32
丸子的蓝口袋的博客
环路
补偿
1.概述2.什么是环路
补偿
?3.为什么要环路
补偿
?3.1环路
补偿
原因3.2环路稳定依据4.如何进行环路
补偿
?4.1
补偿
器的特点4.2
补偿
器的分类4.3 buck电路的环路设计4.3.1 电压控制型4.3.2 电流控制型4.3.2.1 常规...
没有解决我的问题,
去提问
向专家提问
向AI提问
付费问答(悬赏)服务下线公告
◇ 用户帮助中心
◇ 新手如何提问
◇ 奖惩公告
问题事件
关注
码龄
粉丝数
原力等级 --
被采纳
被点赞
采纳率
创建了问题
9月27日