初学者,对电路一知半解,望详细解释,分析一下该寻迹小车电路如何工作及其工作原理(特别是解释一下每个模块中的每个元器件的作用),最好能顺便给出关于元器件的选型分析


初学者,对电路一知半解,望详细解释,分析一下该寻迹小车电路如何工作及其工作原理(特别是解释一下每个模块中的每个元器件的作用),最好能顺便给出关于元器件的选型分析


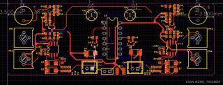
SN74HC00N四路二输入与非门,从第一路开始,LEFT输入高电平则Y1输出低电平,
第二路,RIJHT输入高电平则Y2输出低电平,
第三路和第四路的4A,3B都为低电平则4Y,3Y输出高电平
无论开始状态如何,LEFT,RIJHT都会输出高电平三极管被导通,CN3的一号脚电平被拉低
运放不知道型号,大中午吃完饭再看这个与非门与前面电路完全没有联系起来啊,电路是不是没有画完