LDO电路,在片内有个模拟ESR补偿,该补偿电路在内部产生一个ESR电阻,但是这个产生的零点fz公式是怎么推到出来的

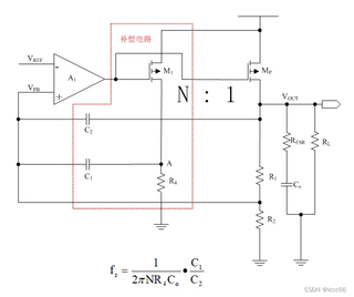
Mp为 PMOS 功率管,A1为误差放大器,R1和 R2为反馈电阻,C1为补偿电容,CO为输出电容,RESR为 ESR 电阻,RL为负载阻抗。设计的模拟 ESR 补偿电路包括采样管 M2、放大器 A2、PMOS 管 M2以及耦合电容 C2和电阻 R4。
电容 C2连接采样管 M1的漏极和误差放大器的正输入端,R4一端连接 M1的漏极,另一端连接到地,M1的栅极和功率管 Mp的栅极接在一起,样 M1和 Mp就类似于电流镜结构,M1按照比例系数 N 采样流经 Mp的电流。在功率管 Mp尺寸确定的情况下,比例系数 N 由 M1的宽度 W 决定。如果 M1的宽度增大,产生的模拟 ESR 电阻也会随着在增大。M1的电流提供给了由 C2和 R4组成的 RC 网络,RC 网络主要是为了产生一个输出电容 ESR 电阻之外的模拟 ESR 电阻。在 A 点产生的信号通过 C2耦合到误差放大器的正向输入端。
请问一下模拟ESR电阻产生的零点fz公式如何推到?
