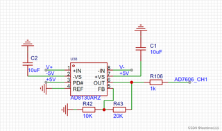
图示展示了其中一个AD通道使用AD8130将传感器输出的差分信号转化为单端信号,正负电源使用了±5V进行供电,去耦电容只使用了10uF的两个电容。放大倍数是(1+20K/10K)= 3 。输出端串接了一个1K欧姆的精密电阻,然后接入8通道的模数转换器AD7606。AD7606其余的7个通道采用一摸一样的电路结构。测试结果是,芯片工作正常,但是AD8130通电时间在5分钟以后会积热明显,红外热成像测得得温度达到65度以上。已经烫手,请问一下是什么原因。附电路原理图和芯片手册基本电路图。


图示展示了其中一个AD通道使用AD8130将传感器输出的差分信号转化为单端信号,正负电源使用了±5V进行供电,去耦电容只使用了10uF的两个电容。放大倍数是(1+20K/10K)= 3 。输出端串接了一个1K欧姆的精密电阻,然后接入8通道的模数转换器AD7606。AD7606其余的7个通道采用一摸一样的电路结构。测试结果是,芯片工作正常,但是AD8130通电时间在5分钟以后会积热明显,红外热成像测得得温度达到65度以上。已经烫手,请问一下是什么原因。附电路原理图和芯片手册基本电路图。


关注引自免费微信小程序:皆我百晓生
针对AD8130放大器发热严重的问题,我们从多个可能的原因进行分析,并提出相应的解决措施:
电源去耦不良: 你提到电路中仅使用了两个10uF的电容作为电源去耦。对于高速运放如AD8130,电源噪声和瞬态响应可能会导致功耗增加和发热。建议改进电源去耦方案,在电源引脚附近并联低ESR陶瓷电容(如0.1uF)与大容量电解电容(如10uF或更大)形成π型滤波网络,以降低电源纹波。
功耗过高: AD8130在±5V供电下工作时,其功耗与其增益设置、输入信号幅度及频率有关。请检查输入信号是否过大或频率过高,这可能导致功耗增大进而发热。同时,根据数据手册计算静态电流(典型值约几毫安至几十毫安),并与实际测试的功耗进行对比,判断是否因电流过大引起过热。
散热设计不足: 芯片自身产生的热量如果没有得到有效散发,也会造成温度过高。确保PCB板上该器件周围有足够的铜箔面积用于散热,并考虑增加散热片或者优化散热路径。
布局布线问题: 高速信号走线的阻抗匹配和屏蔽处理不当,可能会产生额外的功耗和噪声。查看原理图和PCB布局,确保关键信号线遵循高速设计原则,减少EMI干扰和不必要的功率损耗。
负载问题: 输出端串接的1K欧姆精密电阻以及后续AD7606转换器对AD8130输出端的驱动能力有要求。如果负载过重或驱动能力不足,也有可能导致AD8130发热。请核对AD8130的最大输出电流能力和负载需求。
由于没有实际图片和具体数值,以上分析是基于一般经验和常见问题做出的。请对照AD8130的数据手册(链接描述),逐一排查以上因素,并针对性地进行改进。若需要进一步提供代码样例或模拟图来辅助说明,请告知具体需求点。