#使用CH340N连接typeC后,电脑上没有com口连接问题
自己画了个电路图做出来的esp8266测试电路板发现没法通过usb连接电脑。
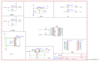
下图是我的电路图,请各位帮忙看看是我电路图画的有问题吗?

#使用CH340N连接typeC后,电脑上没有com口连接问题
自己画了个电路图做出来的esp8266测试电路板发现没法通过usb连接电脑。
下图是我的电路图,请各位帮忙看看是我电路图画的有问题吗?

参考了大概别人的电路图
1.有可能是V3没有接3.3,3.3供电的时候接3.3V,但如果5V供电的话就接电容,回头试一试
2.然后就是typec的cc在使用C2C的线时是要接5.1K接地的,虽然用C2A不接地也能正常使用吧。