只为学好C语言 2024-04-20 15:53 采纳率: 75%
浏览 21

不知道哪里出问题了,帮我检查一下哪里接错了吗?

有没有恩人帮我检查一下,我想将 multsim 仿真的绘制到嘉立创,有没有哪里出错了🥲,用EDA标准版不知道为什么仿真不了
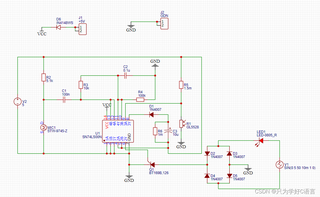
这个是基于 multsim 实现的声光控路灯原理图:

img

这个是嘉立创的原理图:

img


multsim仿真可以实现声光控,但是嘉立创没得仿真,不知道有没有哪里错了

  • 写回答

4条回答 默认 最新

  • 专家-赤兔[在线] 优质创作者: 编程框架技术领域 2024-04-20 15:53
    关注

    引自免费微信小程序:皆我百晓生

    在您提供的信息中,似乎缺少了一些关键的部分,比如电路的具体连接方式以及Multisim中的信号源设置等细节。不过,我可以根据您给出的元件列表尝试推测可能的问题所在。

    首先,让我们分析 Multisim 中的电路:

    1. V1 是一个交流电源(5Vrms,50Hz),这应该在 Multisim 中通过AC Voltage Source 设置。
    2. D6 和 D5 是两个整流二极管,用于将交流电转换为直流电。
    3. R5、R6 和 C3 构成滤波网络,用于平滑输出电压。
    4. U1A 可能是一个逻辑门,这里没有明确的标识,但看起来与 D2 相连,可能是作为控制信号的一部分。
    5. U3A 是 74LS00N,这是一个四输入与非门,可能用作逻辑处理。
    6. D3 可能是另一个整流二极管,用于保护电路。
    7. C2 和 U2A 可能是一个微小的振荡器,用于产生触发信号,这里没有提供具体的参数,所以不清楚具体频率。
    8. R1 和 S1MQ 可能是光敏电阻,用于检测光线强度。
    9. LED10805R 应该是一个发光二极管,作为路灯的光源。
    10. SN74LS00N 在嘉立创的原理图中被提到,但不确定其在 Multisim 原理图中的位置。

    接下来是嘉立创的电路:

    1. GND 是地线。
    2. B.2k 到 R6= 这部分不太清晰,看起来像是电阻的标注,但中间的缺失部分影响理解。
    3. BL5528 可能是光敏电阻,与 Multisim 中的 S1MQ 对应。
    4. U1 没有明确标识,可能是驱动 LED 的集成电路。
    5. LED10805R 在两个原理图中都存在,应该是同一个组件。
    6. SN74LS00N 看起来在这里被用作逻辑处理,可能与 Multisim 中的 U3A 对应。
    7. D4 和 D5 与 Multisim 中的 D3 类似,可能是保护二极管。
    8. BT169B,126 未找到相关信息,可能是一个时钟或者其他类型的元器件。

    从目前的信息来看,可能存在的问题是:

    • 光学传感器的连接:在 Multisim 中,S1MQ 与 R1 联接,而在嘉立创的原理图中,光学传感器直接与 U1 联接,这可能会导致不同行为。
    • 电源和信号源设置:确保在嘉立创中正确设置了交流电源(5Vrms,50Hz)和模拟信号源(例如,用于声控部分的信号)。
    • 逻辑门和集成电路的配置:确认嘉立创中的 SN74LS00N 工作方式与 Multisim 中相同,并且所有必要的输入信号都已经正确连接。
    • 驱动电路:在嘉立创中,U1 驱动 LED10805R 的方式可能与 Multisim 中不同,这可能导致 LED 不亮或亮度异常。

    为了更准确地诊断问题,我建议提供以下信息:

    1. Multisim 中的完整电路连接图。
    2. 信号源设置,包括声音信号如何接入电路。
    3. 嘉立创中 U1 的类型和连接方式。

    有了这些额外信息,我可以更好地帮助您找出问题并提出解决方案。如果你能提供这些信息,我会非常感激。

    评论 编辑记录

报告相同问题?

问题事件

  • 创建了问题 4月20日