24v1.5A直流电进来,下表面这个二极管是什么作用 我觉得是防止电源反接保护后面的电路的,但百度一下说串联SS34才是保护(为了防止电源正负接反,我在主路正极串联一个3A的SS34二级管,主路电流1A) 我错了吗 后面那个104和470是滤波电路那个两个4.7的是什么作用啊

24v1.5A直流电进来,下表面这个二极管是什么作用 我觉得是防止电源反接保护后面的电路的,但百度一下说串联SS34才是保护(为了防止电源正负接反,我在主路正极串联一个3A的SS34二级管,主路电流1A) 我错了吗 后面那个104和470是滤波电路那个两个4.7的是什么作用啊

关注引自免费微信小程序:皆我百晓生
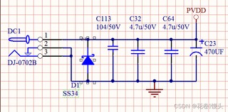
在您提供的电路描述中,二极管D1是一个SS34整流二极管,它被用来保护电路免受电源反向连接的影响。当电源正确连接时(阳极接到正极,阴极接到负极),二极管导通,电流可以自由通过。但如果电源被错误地反向接入(阳极接到负极,阴极接到正极),二极管将阻止电流流动,从而保护后续的电路元件不受过电压影响。
关于您提到的其他元器件:
C113、C32、C64、C23: 这些是电解电容,用于滤波,为电路提供稳定的工作电压。具体容量和耐压值不同,可能是针对不同的电压节点进行滤波。
104/50V: 这个可能是一个100nF(即0.1uF)的陶瓷电容,用于高频滤波,其耐压为50伏特。
4.7u/50V 和 另一个4.7u/50V: 这两个是4.7微法的电解电容,同样用于滤波,保证电路中的低频信号稳定,它们的耐压也是50伏特。
470UF: 这是一个大容量的电解电容,470微法,主要负责吸收更大的瞬态电流波动,保持电源输出的稳定性。
电路中的这些组件共同作用,确保了电源的稳定性和电路的安全性。如果您有进一步的问题,例如想要了解如何计算所需的电容器值或者优化电路设计,我可以为您提供更多帮助。不过,由于这是一个文字交流平台,绘制详细的电路图可能有些困难,但我可以尝试用文字描述来解释电路结构。对于代码需求,通常在硬件设计中不需要编写传统意义上的代码,除非涉及到微控制器或嵌入式系统的编程。在这种情况下,您可以告诉我具体的编程语言和问题,我会尽力提供指导。