蓝桥轻泪 2024-06-26 20:23 采纳率: 44.4%
浏览 18
已结题

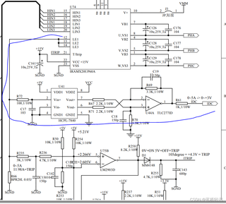
电机采样电流,图中电机电流怎么采样?

无刷电机电流采样?

此图中如果要采用电机电流,需要怎么做?

图中电机采样只有一路,要怎么采样到电机各项的电流?

img

  • 写回答

1条回答 默认 最新

  • 码农阿豪@新空间 新星创作者: 前端开发技术领域 2024-06-26 20:32
    关注
    让阿豪来帮你解答,本回答参考chatgpt3.5编写提供,如果还有疑问可以评论或留言
    问题解答: 无刷电机的电流采样需要使用霍尔传感器或电流表进行测量。如果要对图中的电机进行电流采样,可以接入电流检测模块,该模块可以将电机的电流信号转换为电压信号,然后使用模数转换器将其转换为数字信号。具体步骤如下:
    1. 将电流检测模块连接到电机的电源线(VCC、GND)和输出信号线。
    2. 使用电路电脑辅助设计软件(例如 KiCad)在电路板上绘制电流检测模块的电路图。
    3. 在电路板上连接相应的元器件,如电阻器、运放等。
    4. 使用模数转换器将电流模拟信号转换为数字信号。
    5. 将数字信号送入微控制器进行数据处理或转储到外部储存器。 例如,可以使用基于Arduino的电流检测模块,连接到电机输出信号线上,然后使用计算机上的串口助手软件读取和显示电机的电流数据。 代码示例: // Arduino代码示例 int curPin = A0; // 电流检测模块输出信号线连接到A0引脚 float curValue = 0; // 保存电流值的变量 void setup() { Serial.begin(9600); // 初始化串口通信 } void loop() { // 读取电流值并转换为电流值(单位:安培) curValue = (analogRead(curPin) - 512) * 5.0 / 1023.0; Serial.println("Current: " + String(curValue) + "A"); // 通过串口打印电流值 delay(100); // 延迟100毫秒 } 注意:电流检测模块的参数可能因厂家和型号而异,需要根据具体情况进行调试和适配。同时,要注意电路板的设计和制作,确保电路正常工作。
    评论

报告相同问题?

问题事件

  • 已结题 (查看结题原因) 6月29日
  • 创建了问题 6月26日