麓渊清影 2024-09-13 23:04 采纳率: 100%
浏览 12
已结题

模电中二极管,三极管和电容的应用

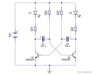
img


有没有人知道这个电路中电容,电阻和三极管是通过什么原理驱动这个电路的?
我只从仿真看出开关关闭后左右两个灯会交替亮,亮的时候电容放电,另一侧电容则充电,且亮的发光二极管电压会降低,不亮的会升高,直到互换状态,目前没有多的参数或者解释,电路中没有芯片,需要Multisim文件可以+Q 3300622593 记得标明“Multisim”

  • 写回答

14条回答 默认 最新

  • 杨同学* 2024-09-14 08:54
    关注

    该回答引用ChatGPT4o及杨同学*共同作答, 如有帮助,还请采纳。
    这个电路是经典的多谐振荡器,也叫无稳态电路,由两个三极管(Q1、Q2)、电容(C1、C2)、电阻和发光二极管(D1、D2)组成。它可以在不需要芯片的情况下实现两个LED灯交替闪烁的效果。以下是它的工作原理解析:

    电路组成与基本工作原理

    1. 电容 (C1、C2) 的作用:

      • 电容在电路中用于存储和释放电荷,起到延迟和控制电压切换的作用。
      • 在一个LED亮的情况下,相关的电容放电,另一侧的电容充电。这种充电/放电过程造成了电路的状态变化,导致灯的交替闪烁。
    2. 电阻 (R1、R2、R3、R4) 的作用:

      • R1 和 R4:分别是用于限制流过发光二极管(LED)的电流,防止LED因过流而损坏。
      • R2 和 R3:用于限制电容的充电电流和控制三极管的基极电流,决定了电容的充放电速度,因此也决定了LED交替闪烁的频率。
    3. 三极管 (Q1、Q2) 的作用:

      • Q1 和 Q2 是 NPN 型的三极管,主要用于放大和切换电路。每个三极管的集电极都连接一个LED,而基极则通过电阻(R2、R3)与另一个三极管的电容(C1、C2)相连。
      • 三极管的开关状态由基极的电压决定。当一个三极管导通时,另一个三极管处于截止状态,LED灯就会交替亮灭。
    4. 发光二极管 (D1、D2) 的作用:

      • D1 和 D2 是指示灯,用于显示电路的状态。当Q1导通时,D1发光;当Q2导通时,D2发光。

    电路的具体工作过程

    1. 初始状态:

      • 当电源(B1)接通时,假设Q1开始导通,Q2截止。
      • Q1导通时,C1开始放电,同时通过R3开始给C2充电。
    2. 电容充放电:

      • C1放电时,电压降低,Q1逐渐关闭,导致D1熄灭。
      • 同时,C2充电到足够的电压时,通过R3推动Q2导通,Q2导通后D2亮起。
    3. 状态切换:

      • 随着Q2导通,C2开始放电,C1开始充电,过程与前述相同,两个LED灯交替亮灭。

    闪烁频率的控制

    • 频率与电容和电阻的值成正比
      • 闪烁的频率取决于电容(C1、C2)和电阻(R2、R3)的时间常数 ( \tau = R \times C )。
      • 增大电容或电阻的值会使充电/放电时间变长,导致LED交替闪烁的频率变慢;相反,减小电容或电阻值会加快闪烁速度。

    总结

    • 电容:控制充放电过程,从而引发两边电压的变化,驱动三极管的导通与截止。
    • 电阻:控制电流和电容的充电时间,影响交替闪烁的频率。
    • 三极管:作为开关元件,控制LED的亮灭。
    • LED:指示灯,显示电路的状态。

    这套电路通过电容的充放电以及三极管的切换,实现了LED交替闪烁的效果,且不需要额外的芯片或复杂的逻辑控制。

    本回答被题主选为最佳回答 , 对您是否有帮助呢?
    评论
查看更多回答(13条)

报告相同问题?

问题事件

  • 已结题 (查看结题原因) 9月14日
  • 已采纳回答 9月14日
  • 修改了问题 9月13日
  • 修改了问题 9月13日
  • 展开全部