槑++ 2024-12-18 12:27 采纳率: 81.3%
浏览 15

关于PWM模块的几个问题

img


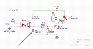
淘宝买PWM模块时找到的图。
一、这个二极管是不是用来控制MOS管的Vgs?
二、能去掉光耦,直接用单片机输出PWM信号吗?
三、能把两个地连一起吗?连一起会不会对单片机造成干扰或损坏?
谢谢!

  • 写回答

2条回答 默认 最新

  • 槑++ 2024-12-30 18:40
    关注

    自问自答:
    二、不建议直接连单片机,单片机追求低功耗,输出电流低,给栅极电容充电时间长,MOS管长期介于关断与导通,功耗很大,发热严重。
    三、问题不大,看应用场合,搞两个地比较麻烦,要求不高的话共地就行了。

    评论 编辑记录

报告相同问题?

问题事件

  • 修改了问题 12月18日
  • 修改了问题 12月18日
  • 修改了问题 12月18日
  • 修改了问题 12月18日
  • 展开全部