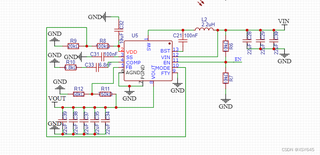
用mp3429gl-z设计了一款3.3v升压12v模块,但是不知道是哪里出问题,输出端电压很低,输入端电压升高输出端电压也跟着升高,但是根本达不到模块想要的效果,用锂电池电压为4.02v,输出端电压就差不多4.2-4.3左右,问题到底出在哪里?


用mp3429gl-z设计了一款3.3v升压12v模块,但是不知道是哪里出问题,输出端电压很低,输入端电压升高输出端电压也跟着升高,但是根本达不到模块想要的效果,用锂电池电压为4.02v,输出端电压就差不多4.2-4.3左右,问题到底出在哪里?


关注让阿豪来帮你解答,本回答参考chatgpt3.5编写提供,如果还有疑问可以评论或留言问题的根本原因可能是mp3429gl-z芯片的设计或连接方式有误,导致无法正常将输入端的4.02V提升到12V输出。以下是可能导致输出端电压较低的几种常见原因和解决方法:
#include <Arduino.h>
// 定义mp3429gl-z的控制引脚
const int EN_PIN = 2;
const int FB_PIN = A0;
void setup() {
// 初始化引脚
pinMode(EN_PIN, OUTPUT);
pinMode(FB_PIN, INPUT);
// 设置mp3429gl-z工作模式
digitalWrite(EN_PIN, HIGH); // 使能控制
}
void loop() {
// 读取反馈电压
int feedback = analogRead(FB_PIN);
// 对反馈电压进行处理,调整输出电压
// 你可以在这里进行进一步的电压调整及反馈回路优化
}