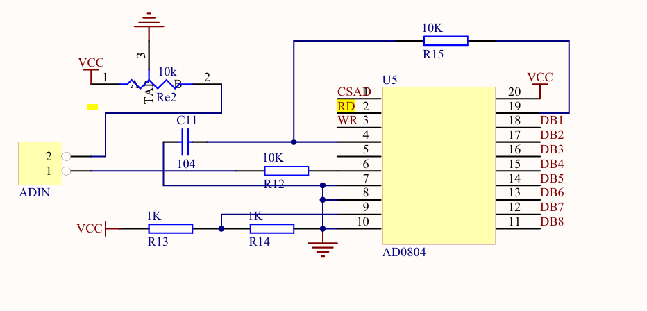
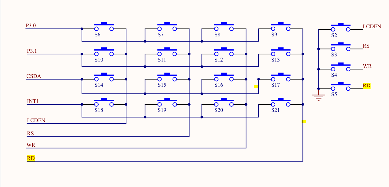
TX-1C原理图中四个独立按键的端口和AD转换读写的端口冲突了,怎么办



关注让【道友老李】来帮你解答,本回答参考gpt编写,并整理提供,如果还有疑问可以点击头像关注私信或评论。
如果答案让您满意,请采纳、关注,非常感谢!这个问题可以通过对按键端口和AD转换读写端口分时访问来解决。具体的实现代码可能会根据具体的开发板和程序设计有所不同,下面是一个简单的思路:
#define KEY_PORT 0x1000 // 假设按键端口为0x1000
#define AD_PORT 0x2000 // 假设AD转换读写端口为0x2000
void main() {
int flag = 0;
while(1) {
if (flag == 0) {
// 读取按键端口状态
int key_state = read_port(KEY_PORT);
// 处理按键状态
process_key(key_state);
flag = 1;
} else {
// 进行AD转换
int ad_value = read_port(AD_PORT);
// 处理AD值
process_ad(ad_value);
flag = 0;
}
// 等待时间片结束
delay(10); // 等待10ms
}
}
请注意以上代码仅为示例,具体实现需要根据具体的芯片和开发环墍进行调整。