
图1

图2

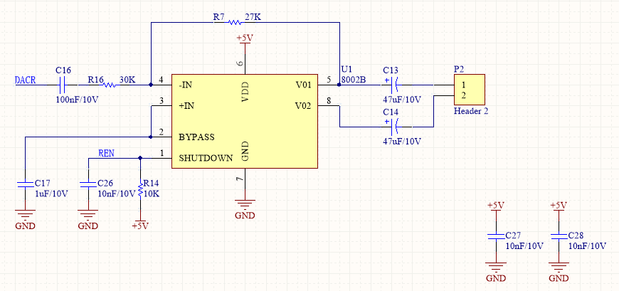
图3
图1和图2的两个功放芯片的型号是8002B CN7X521,P1和P2接的是两个5Ω的喇叭,我现在需要通过单片机控制LEN和REN来实现一个左右耳切换的功能,但是这个功放在开关时都会产生pop噪音,怎么减小这个pop噪音,最好可以消除



图1和图2的两个功放芯片的型号是8002B CN7X521,P1和P2接的是两个5Ω的喇叭,我现在需要通过单片机控制LEN和REN来实现一个左右耳切换的功能,但是这个功放在开关时都会产生pop噪音,怎么减小这个pop噪音,最好可以消除
关注让 “紫雾凌寒” 来帮你回答,本回答结合 DeepSeek
如果还有问题,请评论或点击头像私信,如果有帮助到您, 请关注、采纳、点赞
解决方案:
- 增加去耦电容:
void setup() {
pinMode(LEN, OUTPUT);
pinMode(REN, OUTPUT);
// 这里假设已经连接了去耦电容,无需代码控制添加电容操作
}
void loop() {
// 左右耳切换示例
digitalWrite(LEN, HIGH);
digitalWrite(REN, LOW);
delay(1000);
digitalWrite(LEN, LOW);
digitalWrite(REN, HIGH);
delay(1000);
}
- **软启动电路**:
- 设计一个软启动电路,使功放芯片的电源电压缓慢上升。可以使用一个NPN三极管和一个电容组成简单的软启动电路。
- 具体连接方式:将电容的一端连接到电源VCC,另一端连接到三极管的基极。三极管的发射极接地,集电极连接到功放芯片的VCC引脚。当电源接通时,电容充电,三极管的基极电压逐渐上升,从而使功放芯片的VCC电压缓慢上升,避免开关时的瞬间冲击产生噪音。
- 代码示例(同样以Arduino为例):cpp
// 初始化引脚
const int LEN = 2;
const int REN = 3;
const int softStartPin = 4; // 软启动控制引脚
void setup() {
pinMode(LEN, OUTPUT);
pinMode(REN, OUTPUT);
pinMode(softStartPin, OUTPUT);
digitalWrite(softStartPin, LOW);
}
void loop() {
// 软启动过程
for (int i = 0; i < 255; i++) {
analogWrite(softStartPin, i);
delay(10);
}
// 左右耳切换示例
digitalWrite(LEN, HIGH);
digitalWrite(REN, LOW);
delay(1000);
digitalWrite(LEN, LOW);
digitalWrite(REN, HIGH);
delay(1000);
}
```
3. 各种方案优缺点:
- 增加去耦电容:
- 优点:简单易行,成本低,能有效滤除高频噪声,对降低开关噪音有较好效果。
- 缺点:对于低频噪声或其他复杂干扰的抑制能力有限。
- 软启动电路:
- 优点:能从根本上解决电源瞬间冲击问题,有效降低开关噪音,适用于多种音频功放电路。
- 缺点:电路相对复杂,需要额外的元件,成本稍高。
4. 总结:
- 可以通过增加去耦电容或设计软启动电路来消除或减弱音频功放8002B CN7X521在开关时产生的pop噪音。增加去耦电容简单且成本低,软启动电路效果更好但稍复杂。具体选择哪种方案可根据实际情况和成本要求来决定。
希望以上解答对您有所帮助。如果您有任何疑问,欢迎在评论区提出。