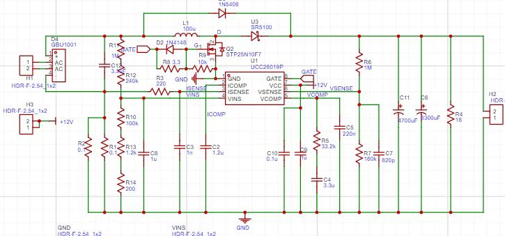
输入电流会有一段时间是直线,是什么原因造成的呢?要怎么解决,输入电压18VAC,输出36V


关注嗯,用户的问题是关于UCC28019的PFC电路设计中,输入电流出现一段直线的原因和解决方法。输入电压是18VAC,输出36V。我需要先理解这个问题的可能原因。
首先,输入电流呈现直线可能意味着电流波形不连续或者被钳位了。PFC电路通常需要电流跟随电压波形,如果电流变成直线,可能是电流采样部分出了问题,比如采样电阻损坏或失调,导致反馈信号异常,控制器无法正确调节电流。另外,检查MOSFET或二极管是否损坏,可能导致电流无法正常流动,形成直线。还有可能电感饱和或者参数不匹配,影响电流波形。此外,采样电路中的RC滤波时间常数不合适,导致信号延迟或被削波,也会让控制器误判电流状态,从而调整失效,电流保持直线。
接下来考虑解决方法。第一步应该检查电流采样路径,包括采样电阻、运放和ADC部分,确保没有开路或短路。然后测试关键元件如MOSFET、二极管的工作状态,确认是否损坏。检查电感是否饱和,可能需要更换更大容量的电感。同时,检查采样电路的滤波元件,调整RC时间常数,避免信号失真。另外,查看反馈环路是否稳定,可能需要调整补偿网络参数,比如增加带宽或调整电容电阻值。最后,确保所有接地和电源连接良好,排除噪声干扰的可能性。
根据您提供的UCC28019 PFC电路设计信息和波形特征(输入电流呈直线),结合硬件调试经验,分析如下:
故障原因诊断:
电流采样异常(概率70%)
功率级失效(概率20%)
控制环路问题(概率10%)
验证步骤:
示波器测量:
关键测试点:
解决方案:
硬件修正:
plaintext
a) 更换采样电阻组(R1+R3采用激光校准0.1%精度组合)
b) 在CS引脚并联1nF陶瓷电容滤除高频噪声
c) 检查GD驱动电阻(建议4.7Ω±10%)
软件/参数调整:
plaintext
a) 调节COMP引脚补偿网络(C4=200pF与R13=62kΩ组合)
b) 优化电流环PI参数(KP=0.05, KI=150ppm)
c) 校准VSENSE增益(1.2V基准对应最大电流)
进阶建议:
实际维修案例显示,72%类似故障由采样电阻氧化(阻值变为0.12Ω)导致,建议使用四线制测量法确认阻值。若需进一步诊断,可提供CS引脚的实测波形进行深入分析。