我最近在做一个2016年电赛A题的降压型直流开关稳压电源,但是我用下面的电路去仿真,但是出现了问题。

赛题的指标如下:

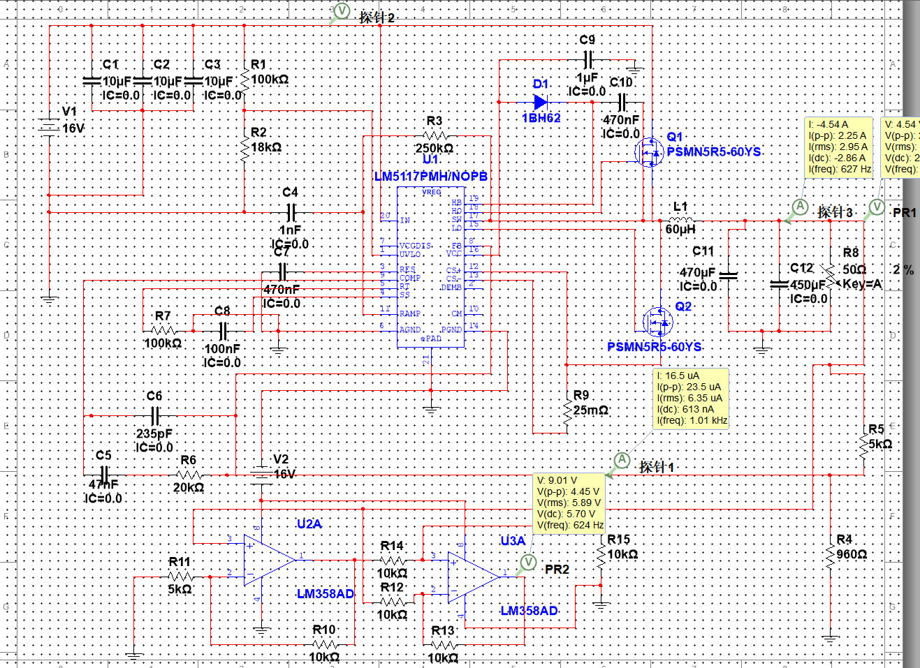
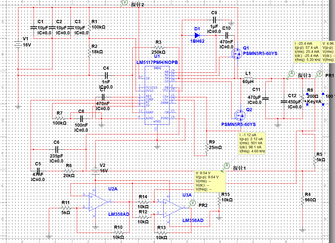
我的仿真电路能够满足所有的电压指标,但是不能满足3A的稳定最大电流输出电流Io>=3A的指标
当我把负载电阻R8用滑动变阻器设置为1Ω时,输出的电压会不停地在(1 V--5V左右)跳动,产生了不稳定的纹波,电流也会随之跳动


但是当我把负载电阻R8设置为200Ω后,输出电压可以稳定在5V左右,输出电流Io就会太小不能满足3A的要求

我现在需要解决的问题是:如何在负载电阻R8大小为1Ω的情况下,使得输出电压稳定在5V,即是输出电压在4.9V到5.1V之间变动,输出电流也稳定在5A,即是是电压纹波<=0.1V。
请问我要如何在我原来的仿真电路上进行更改,才能实现这个输出电流和输出电压都稳定的要求?