
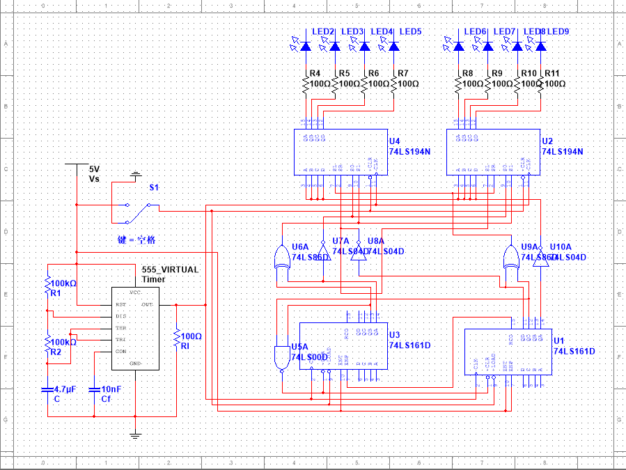
我的电路图可以实现这些功能吗

multisim彩灯控制器,我参考别人的,可以实现吗
阿里嘎多学长整理AIGC生成,因移动端显示问题导致当前答案未能完全显示,请使用PC端查看更加详细的解答过程
你想知道 Multisim 是否可以实现彩灯控制器的电路图。答案是肯定的!Multisim 是一个功能强大的电路仿真软件,可以模拟各种电路,包括彩灯控制器。
要实现彩灯控制器的电路图,你需要了解以下几个基本概念:
在 Multisim 中,你可以使用这些元件来实现彩灯控制器的电路图。下面是一个简单的示例电路:
VCC --+
|
| 555_timer
| (U1)
|
| 74HC595 (U2)
|
| R1 --+
| | R2
| | R3
| | R4
| | R5
| | R6
| | R7
| | R8
| | R9
| | R10
| | R11
| | R12
| | R13
| | R14
| | R15
| | R16
| | R17
| | R18
| | R19
| | R20
| | R21
| | R22
| | R23
| | R24
| | R25
| | R26
| | R27
| | R28
| | R29
| | R30
| | R31
| | R32
| | R33
| | R34
| | R35
| | R36
| | R37
| | R38
| | R39
| | R40
| | R41
| | R42
| | R43
| | R44
| | R45
| | R46
| | R47
| | R48
| | R49
| | R50
| | R51
| | R52
| | R53
| | R54
| | R55
| | R56
| | R57
| | R58
| | R59
| | R60
| | R61
| | R62
| | R63
| | R64
| | R65
| | R66
| | R67
| | R68
| | R69
| | R70
| | R71
| | R72
| | R73
| | R74
| | R75
| | R76
| | R77
| | R78
| | R79
| | R80
| | R81
| | R82
| | R83
| | R84
| | R85
| | R86
| | R87
| | R88
| | R89
| | R90
| | R91
| | R92
| | R93
| | R94
| | R95
| | R96
| | R97
| | R98
| | R99
| | R100
| | R101
| | R102
| | R103
| | R104
| | R105
| | R106
| | R107
| | R108
| | R109
| | R110
| | R111
| | R112
| | R113
| | R114
| | R115
| | R116
| | R117
| | R118
| | R119
| | R120
| | R121
| | R122
| | R123
| | R124
| | R125
| | R126
| | R127
| | R128
| | R129
| | R130
| | R131
| | R132
| | R133
| | R134
| | R135
| | R136
| | R137
| | R138
| | R139
| | R140
| | R141
| | R142
| | R143
| | R144
| | R145
| | R146
| | R147
| | R148
| | R149
| | R150
| | R151
| | R152
| | R153
| | R154
| | R155
| | R156
| | R157
| | R158
| | R159
| | R160
| | R161
| | R162
| | R163
| | R164
| | R165
| | R166
| | R167
| | R168
| | R169
| | R170
| | R171
| | R172
| | R173
| | R174
| | R175
| | R176
| | R177
| | R178
| | R179
| | R180
| | R181
| | R182
| | R183
| | R184
| | R185
| | R186
| | R187
| | R188
| | R189
| | R190
| | R191
| | R192
| | R193
| | R194
| | R195
| | R196
| | R197
| | R198
| | R199
| | R200
| | R201
| | R202
| | R203
| | R204
| | R205
| | R206
| | R207
| | R208
| | R209
| | R210
| | R211
| | R212
| | R213
| | R214
| | R215
| | R216
| | R217
| | R218
| | R219
| | R220
| | R221
| | R222
| | R223
| | R224
| | R225
| | R226
| | R227
| | R228
| | R229
| | R230
| | R231
| | R232
| | R233
| | R234
| | R235
| | R236
| | R237
| | R238
| | R239
| | R240
| | R241
| | R242
| | R243
| | R244
| | R245
| | R246
| | R247
| | R248
| | R249
| | R250
| | R251
| | R252
| | R253
| | R254
| | R255
| | R256
| | R257
| | R258
| | R259
| | R260
| | R261
| | R262
| | R263
| | R264
| | R265
| | R266
| | R267
| | R268
| | R269
| | R270
| | R271
| | R272
| | R273
| | R274
| | R275
| | R276
| | R277
| | R278
| | R279
| | R280
| | R281
| | R282
| | R283
| | R284
| | R285
| | R286
| | R287
| | R288
| | R289
| | R290
| | R291
| | R292
| | R293
| | R294
| | R295
| | R296
| | R297
| | R298
| | R299
| | R300
| | R301
| | R302
| | R303
| | R304
| | R305
| | R306
| | R307
| | R308
| | R309
| | R310
| | R311
| | R312
| | R313
| | R314
| | R315
| | R316
| | R317
| | R318
| | R319
| | R320
| | R321
| | R322
| | R323
| | R324
| | R325
| | R326
| | R327
| | R328
| | R329
| | R330
| | R331
| | R332
| | R333
| | R334
| | R335
| | R336
| | R337
| | R338
| | R339
| | R340
| | R341
| | R342
| | R343
| | R344
| | R345
| | R346
| | R347
| | R348
| | R349
| | R350
| | R351
| | R352
| | R353
| | R354
| | R355
| | R356
| | R357
| | R358
| | R359
| | R360
| | R361
| | R362
| | R363
| | R364
| | R365
| | R366
| | R367
| | R368
| | R369
| | R370
| | R371
| | R372
| | R373
| | R374
| | R375
| | R376
| | R377
| | R378
| | R379
| | R380
| | R381
| | R382
| | R383
| | R384
| | R385
| | R386
| | R387
| | R388
| | R389
| | R390
| | R391
| | R392
| | R393
| | R394
| | R395
| | R396
| | R397
| | R398
| | R399
| | R400
| | R401
| | R402
| | R403
| | R404
| | R405
| | R406
| | R407
| | R408
| | R409
| | R410
| | R411
| | R412
| | R413
| | R414
| | R415
| | R416
| | R417
| | R418
| | R419
| | R420
| | R421
| | R422
| | R423
| | R424
| | R425
| | R426
| | R427
| | R428
| | R429
| | R430
| | R431
| | R432
| | R433
| | R434
| | R435
| | R436
| | R437
| | R438
| | R439
| | R440
| | R441
| | R442
| | R443
| | R444
| | R445
| | R446
| | R447
| | R448
| | R449
| | R450
| | R451
| | R452
| | R453
| | R454
| | R455
| | R456
| | R457
| | R458
| | R459
| | R460
| | R461
| | R462
| | R463
| | R464
| | R465
| | R466
| | R467
| | R468
| | R469
| | R470
| | R471
| | R472
| | R473
| | R474
| | R475
| | R476
| | R477
| | R478
| | R479
| | R480
| | R481
| | R482
| | R483
| | R484
| | R485
| | R486
| | R487
| | R488
| | R489
| | R490
| | R491
| | R492
| | R493
| | R494
| | R495
| | R496
| | R497
| | R498
| | R499
| | R500
| | R501
| | R502
| | R503
| | R504
| | R505
| | R506
| | R507
| | R508
| | R509
| | R510
| | R511
| | R512
| | R513
| | R514
| | R515
| | R516
| | R517
| | R518
| | R519
| | R520
| | R521
| | R522
| | R523
| | R524
| | R525
| | R526
| | R527
| | R528
| | R529
| | R530
| | R531
| | R532
| | R533
| | R534
| | R535
| | R536
| | R537
| | R538
| | R539
| | R540
| | R541
| | R542
| | R543
| | R544
| | R545
| | R546
| | R547
| | R548
| | R549
| | R550
| | R551
| | R552
| | R553
| | R554
| | R555
| | R556
| | R557
| | R558
| | R559
| | R560
| | R561
| | R562
| | R563
| | R564
| | R565
| | R566
| | R567
| | R568
| | R569
| | R570
| | R571
| | R572
| | R573
| | R574
| | R575
| | R576
| | R577
| | R578
| | R579
| | R580
| | R581
| | R582
| | R583
| | R584
| | R585
| | R586
| | R587
| | R588
| | R589
| | R590
| | R591
| | R592
| | R593
| | R594
| | R595
| | R596
| | R597
| | R598
| | R599
| | R600
| | R601
| | R602
| | R603
| | R604
| | R605
| | R606
| | R607
| | R608
| | R609
| | R610
| | R611
| | R612
| | R613
| | R614
| | R615
| | R616
| | R617
| | R618
| | R619
| | R620
| | R621
| | R622
| | R623
| | R624
| | R625
| | R626
| | R627
| | R628
| | R629
| | R630
| | R631
| | R632
| | R633
| | R634
| | R635
| | R636
| | R637
| | R638
| | R639
| | R640
| | R641
| | R642
| | R643
| | R644
| | R645
| | R646
| | R647
| | R648
| | R649
| | R650
| | R651
| | R652
| | R653
| | R654
| | R655
| | R656
| | R657
| | R658
| | R659
| | R660
| | R661
| | R662
| | R663
| | R664
| | R665
| | R666
| | R667
| | R668
| | R669
| | R670
| | R671
| | R672
| | R673
| | R674
| | R675
| | R676
| | R677
| | R678
| | R679
| | R680
| | R681
| | R682
| | R683
| | R684
| | R685
| | R686
| | R687
| | R688
| | R689
| | R690
| | R691
| | R692
| | R693
| | R694
| | R695
| | R696
| | R697
| | R698
| | R699
| | R700
| | R701
| | R702
| | R703
| | R704
| | R705
| | R706
| | R707
| | R708
| | R709
| | R710
| | R711
| | R712
| | R713
| | R714
| | R715
| | R716
| | R717
| | R718
| | R719
| | R720
| | R721
| | R722
| | R723
| | R724
| | R725
| | R726
| | R727
| | R728
| | R729
| | R730
| | R731
| | R732
| | R733
| | R734
| | R735
| | R736
| | R737
| | R738
| | R739
| | R740
| | R741
| | R742
| | R743
| | R744
| | R745
| | R746
| | R747
| | R748
| | R749
| | R750
| | R751
| | R752
| | R753
| | R754
| | R755
| | R756
| | R757
| | R758
| | R759
| | R760
| | R761
| | R762
| | R763
| | R764
| | R765
| | R766
| | R767
| | R768
| | R769
| | R770
| | R771
| | R772
| | R773
| | R774
| | R775
| | R776
| | R777
| | R778
| | R779
| | R780
| | R781
| | R782
| | R783
| | R784
| | R785
| | R786
| | R787
| | R788
| | R789
| | R790
| | R791
| | R792
| | R793
| | R794
| | R795
| | R796
| | R797
| | R798
| | R799
| | R800
| | R801
| | R802
| | R803
| | R804
| | R805
| | R806
| | R807
| | R808
| | R809
| | R810
| | R811
| | R812
| | R813
| | R814
| | R815
| | R816
| | R817
| | R818
| | R819
| | R820
| | R821
| | R822
| | R823
| | R824
| | R825
| | R826
| | R827
| | R828
| | R829
| | R830
| | R831
| | R832
| | R833
| | R834
| | R835
| | R836
| | R837
| | R838
| | R839
| | R840
| | R841
| | R842
| | R843
| | R844
| | R845
| | R846
| | R847
| | R848
| | R849
| | R850
| | R851
| | R852
| | R853
| | R854
| | R855
| | R856
| | R857
| | R858
| | R859
| | R860
| | R861
| | R862
| | R863
| | R864
| | R865
| | R866
| | R867
| | R868
| | R869
| | R870
| | R871
| | R872
| | R873
| | R874
| | R875
| | R876
| | R877
| | R878
| | R879
| | R880
| | R881
| | R882
| | R883
| | R884
| | R885
| | R886
| | R887
| | R888
| | R889
| | R890
| | R891
| | R892
| | R893
| | R894
| | R895
| | R896
| | R897
| | R898
| | R899
| | R900
| | R901
| | R902
| | R903
| | R904
| | R905
| | R906
| | R907
| | R908
| | R909
| | R910
| | R911
| | R912
| | R913
| | R914
| | R915
| | R916
| | R917
| | R918
| | R919
| | R920
| | R921
| | R922
| | R923
| | R924
| | R925
| | R926
| | R927
| | R928
| | R929
| | R930
| | R931
| | R932
| | R933
| | R934
| | R935
| | R936
| | R937
| | R938
| | R939
| | R940
| | R941
| | R942
| | R943
| | R944
| | R945
| | R946
| | R947
| | R948
| | R949
| | R950
| | R951
| | R952
| | R953
| | R954
| | R955
| | R956
| | R957
| | R958
| | R959
| | R960
| | R961
| | R962
| | R963
| | R964
| | R965
| | R966