2301_78359279 2025-05-16 22:19 采纳率: 100%
浏览 59
已结题

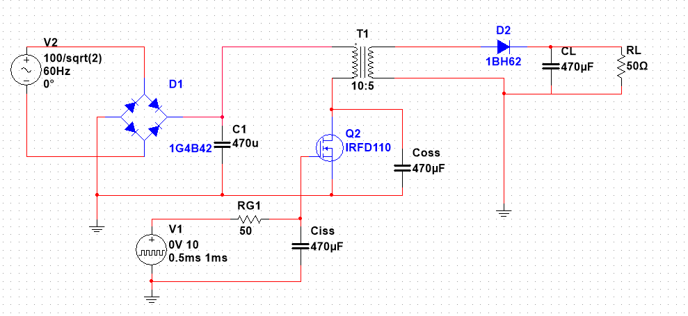
Multisim反激电源仿真错误

------ 正在为 fjdy - 2025年5月16日, 22:02:28 检查 SPICE 网表------
SPICE 网表检查完毕, 0 错误, 0 警告
Error: Unable to converge during transient analysis. Consider increasing the ABSTOL, VNTOL, and RELTOL options.
Simulation canceled
See convergence help for more information
怎么解决

img

  • 写回答

3条回答 默认 最新

  • 宝码香车 优质创作者: JavaScript技术领域 2025-05-16 23:17
    关注

    让【宝码香车】来帮你解答,本回答参考DeepSeek编写,并整理提供。
    如果还有疑问可以点击头像关注私信或评论。如果答案让您满意,请采纳、点赞、关注,非常感谢!

    Multisim反激电源仿真收敛错误解决方案

    您遇到的错误是SPICE仿真中常见的收敛问题,特别是在开关电源(如反激电源)仿真时经常出现。错误信息表明瞬态分析无法收敛。

    主要解决方案

    1. 调整仿真器容差参数

    1. 在Multisim中点击"Simulate" > "Interactive Simulation Settings"
    2. 选择"Analysis Options"标签
    3. 修改以下参数:
       - RELTOL (相对容差):从0.001改为0.01
       - ABSTOL (绝对电流容差):从1pA改为1nA
       - VNTOL (绝对电压容差):从1μV改为1mV
    4. 点击"Accept"保存设置
    

    2. 修改仿真参数

    1. 在仿真设置中:
       - 将"Maximum time step (TMAX)"设为开关周期的1/100到1/50
       - 对于50kHz开关频率,可设为200ns
       - 勾选"Skip initial operating point solution"
    2. 对于反激电源,初始条件可能很重要
    

    3. 检查电路模型

    1. 确保所有元件(特别是变压器、MOSFET、二极管)有合理的SPICE模型
    2. 检查变压器匝数比是否正确设置
    3. 确保二极管和MOSFET有合理的寄生参数(如结电容)

    4. 添加收敛辅助元件

    在关键节点(如开关节点)添加小电阻和小电容:
    - 在MOSFET漏极串联1-10Ω电阻
    - 在变压器原边并联100pF-1nF电容
    - 在二极管两端并联100pF-1nF电容
    

    5. 其他建议

    1. 先进行直流工作点分析(.OP),确保静态工作点合理
    2. 使用".IC"设置初始条件
    3. 逐步增加仿真时间,先仿真几个开关周期

    针对反激电源的特殊建议

    1. 确保变压器模型正确,特别是磁化电感和漏感设置
    2. 检查反馈环路参数是否合理
    3. 考虑使用更简单的理想模型先验证拓扑,再逐步增加复杂性

    如果以上方法仍不能解决问题,可能需要检查电路拓扑本身是否存在问题,或者考虑使用更专业的电源仿真工具如PSIM或Simplis。

    本回答被题主选为最佳回答 , 对您是否有帮助呢?
    评论
查看更多回答(2条)

报告相同问题?

问题事件

  • 系统已结题 5月26日
  • 已采纳回答 5月18日
  • 创建了问题 5月16日