2301_79919767 2025-05-18 09:41 采纳率: 0%
浏览 9

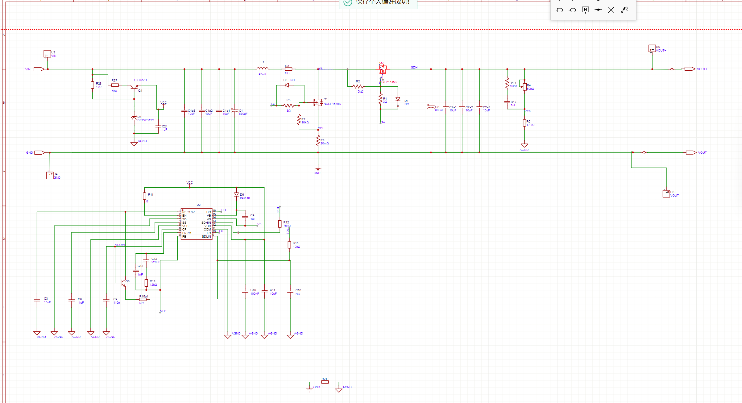
boost恒压电路图问题,为什么设置好的函数发生器无法正常输出24V

img

img


这个电路图输入24V,实现输出30V左右恒压。
请问能否帮忙看看电路图和PCB连线哪里有问题,焊接好了之后函数发生器设置24V但只能输入1.5v,而且还有2A的电流,不知道哪里出了问题

  • 写回答

4条回答 默认 最新

  • 一杯年华@编程空间 2025-05-18 09:42
    关注

    一杯年华@编程空间帮您解答,本答案结合 ChatGPT4.0和DeepSeek整理

    我曾经遇到过类似的问题,当电路实际输出与预期不符时,需要从元件参数、连接方式、工作原理等多方面排查。结合你提供的电路图和描述,以下是可能的原因分析及解决方案:

    一、原因分析

    1. 元件极性或参数错误

      • 电容(C11、C16)或二极管(如未标注的续流二极管)极性接反,导致电路无法正常储能和续流。
      • 电阻(R27、R28)阻值选错,影响反馈环路的电压采样,导致输出电压被错误调节。
      • MOS管(如Q1)型号不匹配,耐压或电流不足,导致导通时压降过大。
    2. PCB布局或焊接问题

      • 功率元件(如电感、MOS管)的焊盘虚焊,导致大电流下接触不良,输入电压被严重衰减。
      • 反馈环路的走线过长或受干扰,导致采样电压不准确,控制器(如U4)误判输出电压。
    3. 控制芯片工作异常

      • 函数发生器(或控制器U4)的供电电压不足,或控制信号(如PWM波形)未正确输出,导致Boost电路无法进入正常升压状态。
      • 闭环反馈未接通,控制器未根据输出电压调整占空比,电路处于开环状态,输出电压由原始参数决定。

    二、解决方案

    方案1:排查元件参数与极性

    步骤

    1. 测量元件参数

      • 用万用表电阻档测量R27、R28阻值,确保与设计值一致(假设设计分压比为 ( \frac{R28}{R27+R28} \approx \frac{24V}{30V} = 0.8 ),即 ( R27:R28 = 1:4 ))。
      • 检查电容极性(长脚为正极),并用电容表测量容量是否符合规格。
      • 核对MOS管型号,确保其耐压 ( V_{DS} > 30V ),导通电阻 ( R_{DS(on)} ) 足够小。
    2. 测试关键节点电压

      • 测量MOS管栅极(G极)是否有PWM波形(用示波器),若没有,检查控制器U4的供电和控制信号输出。
      • 测量电感两端电压:正常工作时,电感在开关导通时两端电压为输入电压(24V),关断时应为输出电压(30V)的反相。

    代码参考(假设控制器为单片机,伪代码示例):

    // 检查PWM输出是否正常(以Arduino为例)
    void check_PWM() {
      int pwm_pin = 9; // 假设MOS管栅极接引脚9
      pinMode(pwm_pin, OUTPUT);
      analogWrite(pwm_pin, 200); // 输出约80%占空比
      // 用示波器测量引脚9是否有波形
    }
    

    方案2:优化PCB布局与焊接

    步骤

    1. 补焊功率元件

      • 对电感、MOS管、二极管的焊盘重新加锡焊接,确保大电流路径导通良好。
      • 检查输入电源接口是否接触紧密,避免因接触电阻过大导致输入电压跌落。
    2. 缩短反馈走线

      • 将采样电阻(R27、R28)的分压点尽量靠近控制器的反馈引脚(如U4的FB端),减少电磁干扰对采样信号的影响。
      • 功率地与信号地分开走线,避免大电流在地线上产生压降,影响控制芯片的参考电位。

    代码参考(若需调整反馈参数):

    // 调整PID参数以稳定输出电压(伪代码)
    float pid_control(float set_voltage, float actual_voltage) {
      static float error_prev = 0, integral = 0;
      float error = set_voltage - actual_voltage;
      integral += error * 0.1; // 积分项累积
      float pwm = Kp*error + Ki*integral + Kd*(error - error_prev);
      error_prev = error;
      return constrain(pwm, 0, 255); // 限制PWM值在0-255
    }
    

    三、最优方案推荐:方案1(元件参数排查)

    理由

    • 元件极性错误或参数偏差是Boost电路无法升压的最常见原因,且排查成本低、见效快。
    • 从基础开始排查可避免因布局问题等复杂因素导致的误判。

    操作重点

    1. 优先检查电容和二极管极性,这两类元件接反可能直接导致短路或元件烧毁(如电容爆炸)。
    2. 若发现电阻阻值错误,需根据公式 ( V_{out} = V_{in} \times \frac{1}{1-D} )(( D ) 为占空比)重新计算分压电阻比值,确保反馈环路正确调节输出电压。

    希望以上分析能帮你定位问题!建议先按方案1逐一检查元件,再用示波器观测关键节点波形。如有具体测量数据或电路图细节,可随时补充,我会进一步协助分析。请楼主采纳,如有问题请继续留言!

    评论

报告相同问题?

问题事件

  • 创建了问题 5月18日