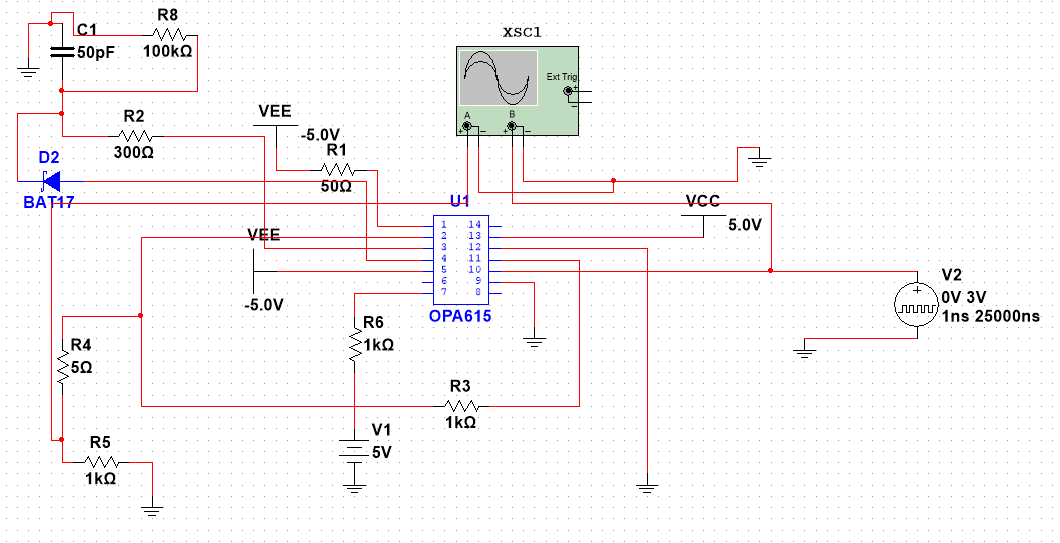
有人能帮忙看看我的这个峰值保持电路哪里有问题吗,我的峰值保持不住,会平滑下降


下午好🌅🌅🌅
本答案参考通义千问
根据你的描述,峰值保持电路设计存在问题,导致峰值不能保持而出现平滑下降的现象。这可能是由于电路设计中的某些关键环节没有正确实现,比如电容充电速度、放电路径、运放选型或反馈回路设计等。
以下是一些可能的问题及解决方案:
电容充电路径问题
电容放电路径问题
运放选型问题
电路反馈设计问题
确保电容的充电路径足够快,可以使用一个高速开关(如MOSFET)来快速充电电容。
解决方案步骤:
+Vcc
|
|---[R1]---[C1]---GND
|
[SW]
确保电容的放电路径足够慢,以保持峰值。
解决方案步骤:
+Vcc
|
|---[R1]---[C1]---GND
|
[SW]
|
[R2]
选择具有低输入偏置电流和高输入阻抗的运放,以减少对电容充电的影响。
推荐运放型号:
确保反馈回路设计合理,避免振荡或不稳定现象。
解决方案步骤:
+Vcc
|
|---[R1]---[C1]---GND
|
[SW]
|
[R2]
/
[OpAmp]
\
[Feedback]
以下是改进后的峰值保持电路示例,结合了上述解决方案:
+Vcc
|
|---[R1=1kΩ]---[C1=10uF]---GND
|
[SW]
|
[R2=1MΩ]
/
[OPA615]
\
[Feedback]
通过以上步骤,你应该能够解决峰值保持电路的问题。如果问题仍然存在,建议检查具体元件参数,并使用仿真工具验证电路设计的合理性。希望这些解决方案对你有所帮助!