雷达dzt格式文件转为mat格式文件
想要Python代码,最好可以批量转
4条回答 默认 最新
关注让【宝码香车】来帮你解答,本回答参考DeepSeek编写,并整理提供。
如果还有疑问可以点击头像关注私信或评论。如果答案让您满意,请采纳、点赞、关注,非常感谢!
DZT格式雷达数据转MAT格式的Python实现
以下是一个完整的Python脚本,可以将探地雷达的DZT格式文件批量转换为MATLAB的MAT格式文件。
依赖安装
首先需要安装必要的Python库:
pip install numpy scipy matplotlibPython实现代码
import os import numpy as np from scipy.io import savemat import struct def read_dzt_header(filepath): """读取DZT文件的头部信息""" with open(filepath, 'rb') as f: # 读取头部信息 (前1024字节) header = f.read(1024) # 解析头部信息 rh_tag = struct.unpack('h', header[0:2])[0] # 标签,应为-1 rh_data = struct.unpack('h', header[2:4])[0] # 数据类型 rh_nsamp = struct.unpack('h', header[4:6])[0] # 每道采样点数 rh_bits = struct.unpack('h', header[6:8])[0] # 每采样点位数 rh_zero = struct.unpack('h', header[8:10])[0] # 零偏 rh_sps = struct.unpack('f', header[10:14])[0] # 采样率 (MHz) rh_spm = struct.unpack('f', header[14:18])[0] # 每米扫描数 rh_mpm = struct.unpack('f', header[18:22])[0] # 每米标记数 rh_position = struct.unpack('f', header[22:26])[0] # 位置 rh_range = struct.unpack('f', header[26:30])[0] # 范围 (ns) # 返回解析结果 return { 'tag': rh_tag, 'data_type': rh_data, 'samples_per_scan': rh_nsamp, 'bits_per_sample': rh_bits, 'zero_offset': rh_zero, 'samples_per_second': rh_sps, 'scans_per_meter': rh_spm, 'marks_per_meter': rh_mpm, 'position': rh_position, 'range_ns': rh_range } def read_dzt_data(filepath, header): """读取DZT文件的数据部分""" with open(filepath, 'rb') as f: # 跳过1024字节的头部 f.seek(1024) # 根据位数读取数据 if header['bits_per_sample'] == 16: dtype = np.int16 elif header['bits_per_sample'] == 32: dtype = np.int32 else: raise ValueError(f"不支持的位数: {header['bits_per_sample']}") # 读取数据 data = np.fromfile(f, dtype=dtype) # 重塑数据为(扫描数, 每道采样点数) scans = len(data) // header['samples_per_scan'] data = data.reshape((scans, header['samples_per_scan'])) return data def dzt_to_mat(dzt_path, mat_path=None): """将单个DZT文件转换为MAT文件""" if mat_path is None: mat_path = os.path.splitext(dzt_path)[0] + '.mat' # 读取DZT文件 header = read_dzt_header(dzt_path) data = read_dzt_data(dzt_path, header) # 保存为MAT文件 savemat(mat_path, { 'radar_data': data, 'header': header, 'sample_rate': header['samples_per_second'], 'range_ns': header['range_ns'], 'scans_per_meter': header['scans_per_meter'] }) return mat_path def batch_dzt_to_mat(input_dir, output_dir=None): """批量转换DZT文件为MAT文件""" if output_dir is None: output_dir = input_dir elif not os.path.exists(output_dir): os.makedirs(output_dir) # 遍历目录中的DZT文件 converted_files = [] for filename in os.listdir(input_dir): if filename.lower().endswith('.dzt'): dzt_path = os.path.join(input_dir, filename) mat_filename = os.path.splitext(filename)[0] + '.mat' mat_path = os.path.join(output_dir, mat_filename) # 转换文件 try: result_path = dzt_to_mat(dzt_path, mat_path) converted_files.append(result_path) print(f"成功转换: {filename} -> {mat_filename}") except Exception as e: print(f"转换失败 {filename}: {str(e)}") return converted_files if __name__ == '__main__': # 使用示例 input_directory = 'path/to/your/dzt/files' output_directory = 'path/to/output/mat/files' # 批量转换 batch_dzt_to_mat(input_directory, output_directory)使用说明
- 将上述代码保存为
dzt_to_mat.py - 修改脚本底部的
input_directory和output_directory为你的实际路径 - 运行脚本:
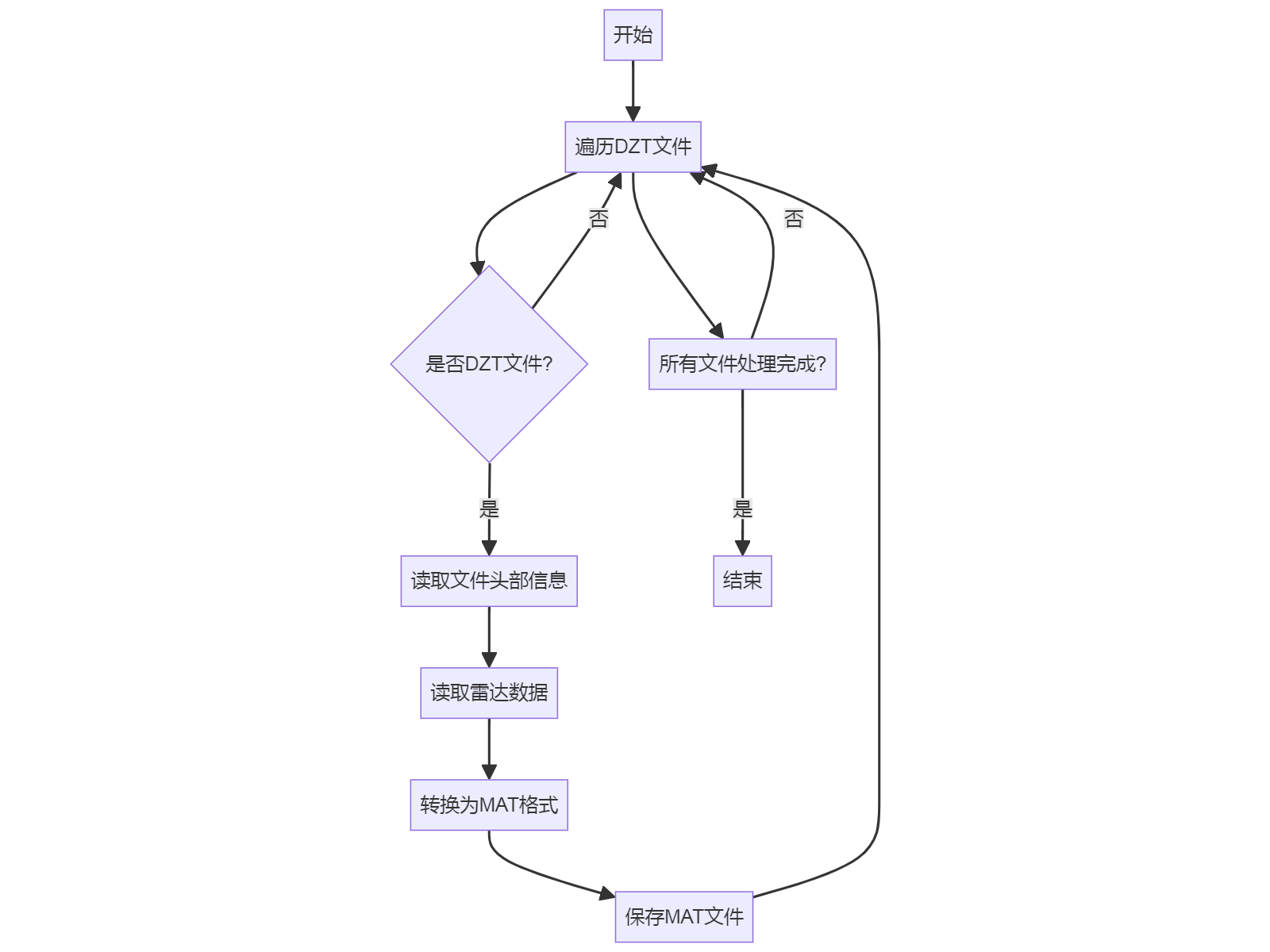
python dzt_to_mat.py数据处理流程

注意事项
- 该脚本假设DZT文件使用标准的16位或32位数据格式
- 如果遇到不兼容的DZT文件版本,可能需要调整头部解析部分
- 转换后的MAT文件包含以下内容:
radar_data: 雷达数据矩阵header: 原始头部信息sample_rate: 采样率(MHz)range_ns: 时间范围(ns)scans_per_meter: 每米扫描数
如需进一步处理MAT文件,可以在MATLAB中使用
load()函数加载这些数据。解决 无用评论 打赏 举报- 将上述代码保存为