将Axure原型文件上传至墨刀,使用得到的链接打开原型后,部分页面出现无法跳转页面的问题:
点击页面A的跳转页面按钮,预期是跳转至页面B,但是显示了{"error_type":"FILE_NOT_EXIST"};

墨刀链接打开界面

报错信息界面
点击左侧的页面,页面B是可以打开的,但是无法由页面A跳转打开页面B;
因为问题是FILE_NOT_EXIST,将墨刀工作台的文件下载下来,打开后,发现页面B的文件也是存在的,重新上传还是会有这个问题。

墨刀工作台下载的文件中存在file
将Axure原型文件上传至墨刀,使用得到的链接打开原型后,部分页面出现无法跳转页面的问题:
点击页面A的跳转页面按钮,预期是跳转至页面B,但是显示了{"error_type":"FILE_NOT_EXIST"};


点击左侧的页面,页面B是可以打开的,但是无法由页面A跳转打开页面B;
因为问题是FILE_NOT_EXIST,将墨刀工作台的文件下载下来,打开后,发现页面B的文件也是存在的,重新上传还是会有这个问题。

关注让【宝码香车】来帮你解答,本回答参考DeepSeek编写,并整理提供。
如果还有疑问可以点击头像关注私信或评论。如果答案让您满意,请采纳、点赞、关注,非常感谢!
根据描述,Axure原型上传到墨刀后出现部分页面跳转失效的问题,具体表现为:
FILE_NOT_EXIST
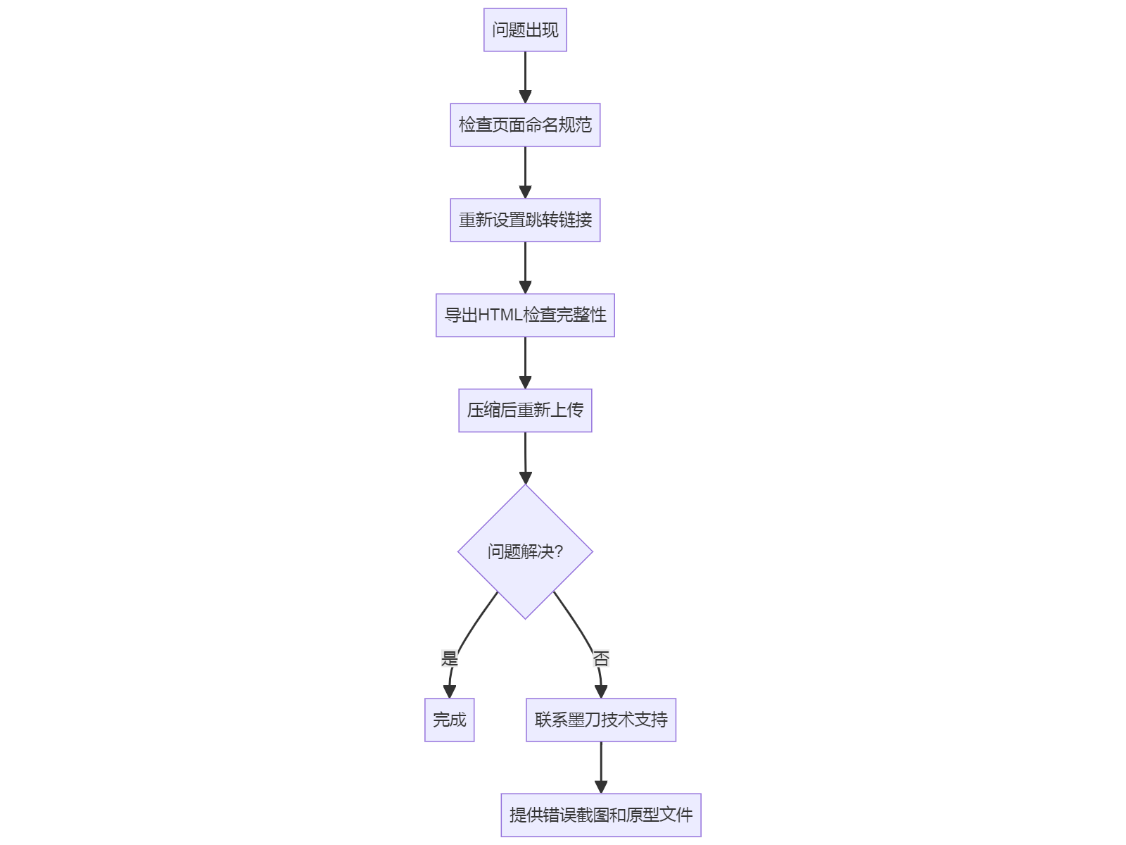
解决方案:

解决方案:

解决方案:
解决方案:

mindmap
root((替代方案))
导出为图片
使用墨刀原生原型
转为PDF交互原型
如果以上方法都无法解决,建议联系墨刀官方技术支持,提供: