想和大家讨论讨论,我是26届的,想走Java,目前Java基础这些已经过完,苍穹外卖敲一半,然后我搜了下苍穹外卖面试常考的问题,自己看了看,后面的没在写。
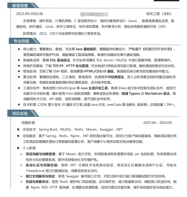
最近这段时间在跟黑马学若依框架,基础篇已经过完最后那个苍穹外卖端也部署出来了,目前在做帝可得那个项目。我想找Java的暑期实习,我现在需要做什么啊?还有下面图片是我苍穹做完后做的一个简历,我若依学完,两个项目给简历上面写哪个?怎么写?简历还有什么需要优化的吗?求指导,大家一起讨论讨论

想和大家讨论讨论,我是26届的,想走Java,目前Java基础这些已经过完,苍穹外卖敲一半,然后我搜了下苍穹外卖面试常考的问题,自己看了看,后面的没在写。
最近这段时间在跟黑马学若依框架,基础篇已经过完最后那个苍穹外卖端也部署出来了,目前在做帝可得那个项目。我想找Java的暑期实习,我现在需要做什么啊?还有下面图片是我苍穹做完后做的一个简历,我若依学完,两个项目给简历上面写哪个?怎么写?简历还有什么需要优化的吗?求指导,大家一起讨论讨论

阿里嘎多学长整理AIGC生成,因移动端显示问题导致当前答案未能完全显示,请使用PC端查看更加详细的解答过程
嗨!你好!我看到你想讨论Java相关的问题,并且已经完成了Java基础课程,正在学习黑马学若依框架。你的目标是准备面试,特别是苍穹外卖的面试。
我建议你可以分享你已经学习的内容和你搜集的面试常考问题,这样可以帮助其他人,也可以帮助你自己总结和复习。
如果你想讨论某个特定的Java主题或技术,可以随时提出问题,我和其他答主都会尽力帮助你。
另外,如果你想了解更多关于Java面试的信息,可以查看相关的文章和视频资源,这些资源可以帮助你更好地准备面试。
总之,我祝你好运在Java学习和面试之路!