最近在使用SOGI-PLL时,发现一个问题:
一般仿真软件自带的PLL输出的相位都是SIN的相位。而我用SOGI方式去搭建PLL发现锁定的却不是sin,而是**-COS**的相位。
SOGI-PLL生成的相位到底是SIN还是cos才是正确的。
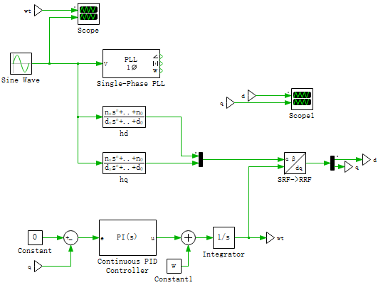
这里送进PI控制器的很多论文写的直接把Q送进去,但是如果想Q等于0,不应该送误差(0-Q)吗?
以下是搭建的模型:

图1
参考论文:《A New Single-Phase PLL Structure Based on Second Order
Generalized Integrator》

图2
我如果按照这个模型搭建的话,q=0,但是d=负数了,而且相位也不对。

图3

图4