
怎么办idea双击打开报错显示下面怎么办,卸载重装也没用,求解决办法
关注让【宝码香车】来帮你解答,本回答参考DeepSeek编写,并整理提供。
如果还有疑问可以点击头像关注私信或评论。如果答案让您满意,请采纳、点赞、关注,非常感谢!
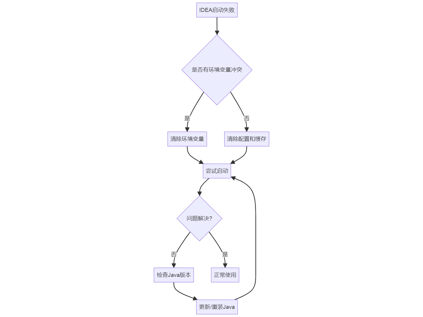
根据你提供的错误信息,这个问题通常与 Java 虚拟机(JVM)配置或环境变量设置有关,而不是 IDEA 本身的问题。以下是几种可能的解决方案:
# 在终端中执行以下命令(macOS/Linux)
rm -rf ~/.IntelliJIdea*
rm -rf ~/.config/JetBrains/IntelliJIdea*
# Windows 用户可以在资源管理器中删除这些目录
# C:\Users\你的用户名\AppData\Roaming\JetBrains\IntelliJIdea*
# C:\Users\你的用户名\AppData\Local\JetBrains\IntelliJIdea*
JAVA_TOOL_OPTIONS 或 _JAVA_OPTIONS 环境变量java.system.class.loader 属性# 在终端中检查环境变量
echo $JAVA_TOOL_OPTIONS
echo $_JAVA_OPTIONS
# Windows 用户可以在命令提示符中检查
echo %JAVA_TOOL_OPTIONS%
echo %_JAVA_OPTIONS%
如果有这些环境变量,尝试临时取消设置它们:
# macOS/Linux
unset JAVA_TOOL_OPTIONS
unset _JAVA_OPTIONS
# Windows
set JAVA_TOOL_OPTIONS=
set _JAVA_OPTIONS=
bin/idea.properties文件idea.no.system.path.override=true
idea.jre.check=true
尝试使用命令行启动IDEA:
# macOS/Linux
/Applications/IntelliJ\ IDEA.app/Contents/MacOS/idea
# Windows
"安装路径\bin\idea.bat"
确保你安装了兼容的Java版本:
java -version
IDEA通常需要Java 11或17(具体取决于版本)。

如果以上方法都不能解决问题,建议:
希望这些解决方案能帮助你解决问题!