
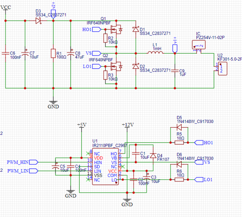
我们校赛的时候有一道双向DCDC转换题,这是我们的主电路和驱动,不知道为什么我们驱动不加mos管时明明能输出pwm波,但是加了mos后就被限流了,电压升不上去,不能输出pwm波,导致主电路也不能运行。
我现在不知道是主电路原来有问题还是驱动电路有问题,希望能帮我们😭

阿里嘎多学长整理AIGC生成,因移动端显示问题导致当前答案未能完全显示,请使用PC端查看更加详细的解答过程
你遇到的问题可能是由于 MOSFET 的驱动电路设计不当或 PCB 布局不合理导致的限流现象。
在驱动 DCDC 转换器时,MOSFET 的驱动电路需要能够提供足够的驱动电流来使 MOSFET 完全打开。否则,MOSFET 就会处于部分打开状态,导致限流和电压升不上去。
在你的情况下,如果不加 MOSFET 时可以输出 PWM 波,但是在加了 MOSFET 后就被限流了,这可能是由于 MOSFET 的驱动电路设计不当或 PCB 布局不合理导致的。
以下是一些可能的解决方案:
如果你已经检查了这些问题并且仍然无法解决问题,可以提供更多的信息和电路图纸,我将尽力帮助你解决问题。