#有没有编译成功VSCODE的啊?
#编译过程中各种坑,有的话可以提供下node_modules吗?谢谢。
5条回答 默认 最新
关注让【宝码香车】来帮你解答,本回答参考DeepSeek编写,并整理提供。
如果还有疑问可以点击头像关注私信或评论。如果答案让您满意,请采纳、点赞、关注,非常感谢!
VS Code 编译指南
编译 VS Code 确实可能遇到各种问题,但通过正确配置可以成功完成编译。以下是完整解决方案:
编译步骤详解
1. 环境准备(必须严格匹配版本)
# 安装 Node.js(推荐使用 nvm 管理版本) nvm install 16.17.0 nvm use 16.17.0 # 安装 Python sudo apt install python3 python3-pip # Linux brew install python@3.10 # macOS # 安装构建工具 sudo apt install build-essential # Linux xcode-select --install # macOS2. 获取源码
git clone https://github.com/microsoft/vscode.git cd vscode git checkout release/1.82 # 选择稳定分支3. 解决依赖问题(关键步骤)
# 设置国内镜像(解决网络问题) npm config set registry https://registry.npmmirror.com npm config set disturl https://npmmirror.com/dist npm config set electron_mirror https://npmmirror.com/mirrors/electron/ # 安装依赖(耐心等待) npm install --ignore-scripts4. 开始编译
# 首次编译(耗时较长) npm run gulp vscode-linux-x64-min # Linux npm run gulp vscode-darwin-x64-min # macOS npm run gulp vscode-win32-x64-min # Windows # 二次编译(增量编译) npm run watch常见问题解决方案
1. node_modules 问题
不建议直接共享 node_modules,因为:
- 依赖与操作系统/架构绑定
- 路径硬编码问题
- 版本冲突风险
替代方案:
# 使用缓存加速安装 npm install --prefer-offline --cache .npm_cache # 使用 yarn 代替 npm npm install -g yarn yarn config set registry https://registry.npmmirror.com yarn2. 编译失败常见错误
ERR! OMG There are visual errors解决方案:
npm run gulp vscode-linux-x64 # 去掉 -min 参数Error: Cannot find module '...'解决方案:
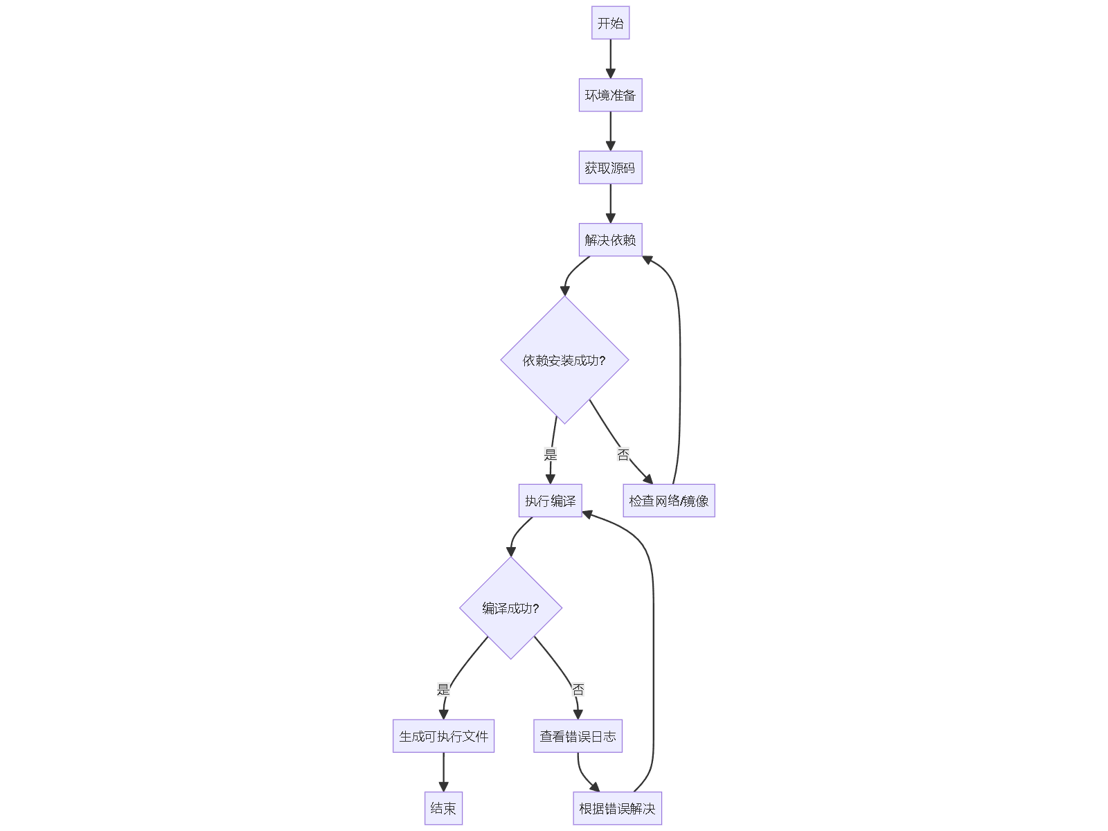
npm rebuild # 重建原生模块编译流程可视化

验证编译结果
# 运行编译后的 VS Code ./scripts/code.sh # Linux/macOS .\scripts\code.bat # Windows高级技巧
- 减少编译时间:
# 仅编译核心模块 npm run gulp vscode-min- 调试编译过程:
# 查看详细日志 npm run gulp -- --verbose vscode-linux-x64-min- 构建安装包:
npm run gulp vscode-linux-x64-build-deb # .deb 包 npm run gulp vscode-win32-x64-archive # Windows zip编译 VS Code 需要耐心,特别是首次编译可能需要 30 分钟到 2 小时(取决于硬件)。遇到问题时,建议查看 官方编译文档 和 问题讨论区。
本回答被题主选为最佳回答 , 对您是否有帮助呢?解决 无用评论 打赏 举报