MingYue_SSS 2025-06-02 03:55 采纳率: 100%
浏览 36
已结题

Multisim仿真PWM输出无法驱动NMOS,但可以驱动NPN

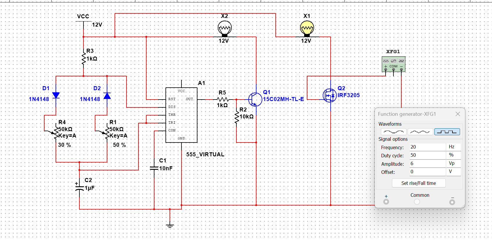
在使用Multisim进行电路仿真时,电路如下

img

1、不给NE555供电,信号发生器产生的信号可以驱动NMOS-IRF3205,灯正常闪烁。但只要给NE555供电,立马弹窗无法运行程序。

img

2、把NMOS去掉,仅使用NPN,电路 可以正常运行。

img


这是哪里出问题?是PWM波形不对,还是NMOS需要调参?

  • 写回答

1条回答 默认 最新

  • 智者知已应修善业 2025-06-17 21:10
    关注

    不是已经采纳过了?!

    img

    本回答被题主选为最佳回答 , 对您是否有帮助呢?
    评论

报告相同问题?

问题事件

  • 系统已结题 6月28日
  • 已采纳回答 6月20日
  • 创建了问题 6月2日