ubuntu热点无法连接,连接后没有网络
Version Ubuntu 24.04.2 LTS
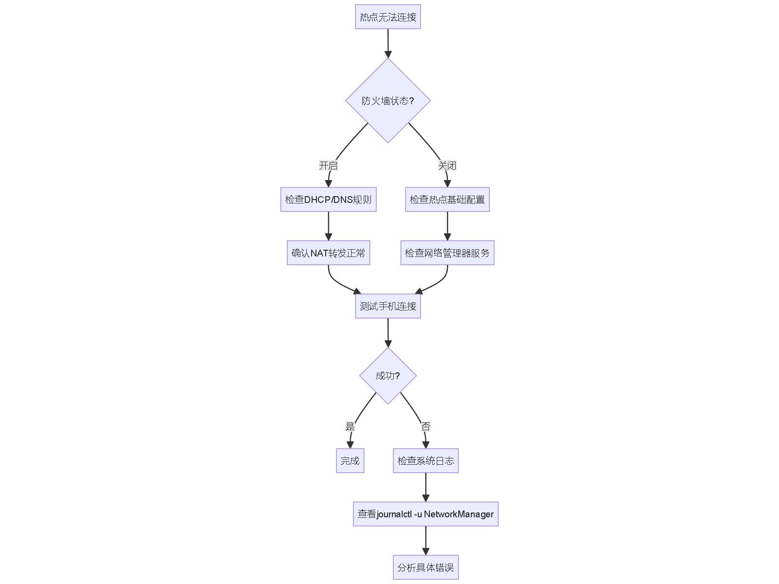
在ubuntu开启热点后尝试使用手机连接热点,但是一直连接不上,查了很多相关。修改什么的都有,但是都没有完全解决,目前我发现的是跟ufw防火墙有关。当关闭ufw之后就可以正常使用
但是关闭防火墙始终不安全后来我尝试打开http和https以及一些相关端口,但是还是不行,还是需要完全关闭ufw才能使用。
Version Ubuntu 24.04.2 LTS
在ubuntu开启热点后尝试使用手机连接热点,但是一直连接不上,查了很多相关。修改什么的都有,但是都没有完全解决,目前我发现的是跟ufw防火墙有关。当关闭ufw之后就可以正常使用
但是关闭防火墙始终不安全后来我尝试打开http和https以及一些相关端口,但是还是不行,还是需要完全关闭ufw才能使用。
关注让【宝码香车】来帮你解答,本回答参考DeepSeek编写,并整理提供。
如果还有疑问可以点击头像关注私信或评论。如果答案让您满意,请采纳、点赞、关注,非常感谢!
针对Ubuntu 24.04热点无法连接且需要关闭防火墙才能使用的问题,以下是分步解决方案:
首先确保热点配置无误:
nmcli dev wifi hotspot ifname wlan0 ssid MyHotspot password "12345678"
UFW需要放行DHCP和DNS服务,以及NAT转发规则:
# 允许DHCP和DNS(热点必需)
sudo ufw allow 67/udp # DHCP
sudo ufw allow 53/udp # DNS
# 启用IP转发
sudo sed -i 's/#net.ipv4.ip_forward=1/net.ipv4.ip_forward=1/g' /etc/sysctl.conf
sudo sysctl -p
# 添加NAT规则(替换为你的热点网卡名,通常wlan0或ap0)
sudo iptables -t nat -A POSTROUTING -o eth0 -j MASQUERADE # eth0是有线网卡
sudo iptables -A FORWARD -i wlan0 -o eth0 -j ACCEPT
# 保存iptables规则(需安装iptables-persistent)
sudo apt install iptables-persistent
sudo netfilter-persistent save
创建UFW应用配置文件:
sudo tee /etc/ufw/before.rules <<EOF
*nat
:POSTROUTING ACCEPT [0:0]
-A POSTROUTING -o eth0 -j MASQUERADE
COMMIT
EOF
# 重新加载UFW
sudo ufw disable && sudo ufw enable

sudo netstat -tulnp | grep -E '53|67'
sudo nmcli connection show Hotspot | grep ipv4.method
# 应显示"shared"
执行以下命令确认所有设置生效:
# 检查防火墙规则
sudo ufw status numbered
# 测试NAT转发
ping -c 3 8.8.8.8
sudo tcpdump -i wlan0 port 53 or port 67
如果仍有问题,建议检查内核日志:
dmesg | grep -i wlan0
通过以上步骤,应该可以在保持防火墙开启的情况下正常使用热点功能。关键点在于正确配置NAT转发和放行DHCP/DNS流量。