爱吃板鸭啊 2025-06-04 23:39 采纳率: 0%
浏览 95

pwm驱动mos管为啥波形有明显的上升沿和下降沿

这是波形图

img


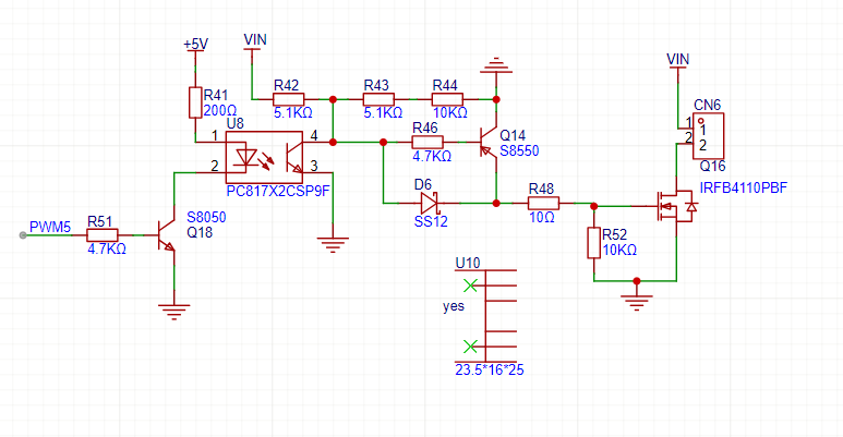
这是原理图

img


那个up解释一下,有解决方案没,没遇见过这种问题,搜不到这种波形

  • 写回答

6条回答 默认 最新

  • 老皮芽子 2025-06-05 11:04
    关注

    这个电路可能有些问题,像是用 PWM 驱动 PNP 三极管的电路,但是用在驱动 PMOS 上就不对了。
    这个电路的三极管是没有起作用的。PMOS 的栅极的寄生电容影响了波形。

    评论

报告相同问题?

问题事件

  • 创建了问题 6月4日