
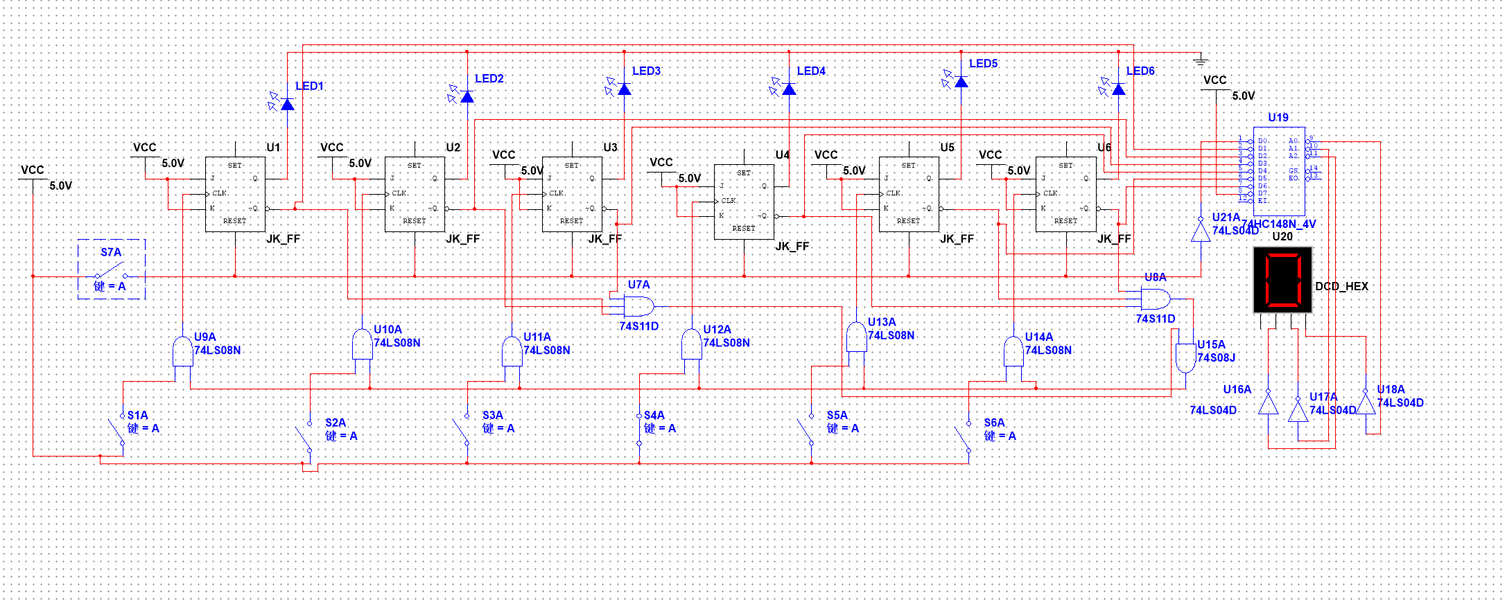
这是设计的电路的换成74HC148D_W侯显示屏会显示7而不是0
阿里嘎多学长整理AIGC生成,因移动端显示问题导致当前答案未能完全显示,请使用PC端查看更加详细的解答过程
你在设计数电仿真时,使用74HC148N和74HC148D_W这两个不同的74HC148芯片,结果却不同。74HC148D_W显示屏显示的是7,而不是0。
这可能是因为74HC148N和74HC148D_W这两个芯片的pinout不同。74HC148N是标准的74HC148芯片,而74HC148D_W是74HC148芯片的WSON8封装版本。
在设计电路时,需要确保使用的芯片的pinout正确。74HC148D_W的WSON8封装版本可能会导致pinout的变化,从而影响电路的行为。
建议你检查电路设计和芯片的pinout,确保使用的芯片正确。同时,也可以尝试使用74HC148N芯片来验证电路的正确性。