如题,最后一行看不懂,求解答,max(listcar)能理解,但是后面的key=lambda和x:x[1]是什么意思呢,还有就是不明白迭代是什么

如题,最后一行看不懂,求解答,max(listcar)能理解,但是后面的key=lambda和x:x[1]是什么意思呢,还有就是不明白迭代是什么

关注让【宝码香车】来帮你解答,本回答参考DeepSeek编写,并整理提供。
如果还有疑问可以点击头像关注私信或评论。如果答案让您满意,请采纳、点赞、关注,非常感谢!
我来详细解答这个问题,特别是关于max()函数中的key参数和lambda表达式的作用。
首先,max(listcar)会返回整个二维列表中的最大元素。在Python中,比较二维列表时是按顺序比较每个子元素的。例如:
listcar = [[837624, "RAV4"], [794275, "HW"], [651090, "FM"], [1080757, "HM"], [747646, "CR-V"], [1181445, "卡罗拉"]]
print(max(listcar)) # 输出:[1181445, '卡罗拉']
key参数允许我们指定一个函数,max()会根据这个函数的返回值来决定比较的依据。格式为:
max(iterable, key=function)
lambda x: x[1]是一个匿名函数:
x代表传入的参数(这里是每个子列表)x[1]表示取每个子列表的第二个元素(即车名)print(max(listcar, key=lambda x: x[1])) # 输出:[651090, 'FM']
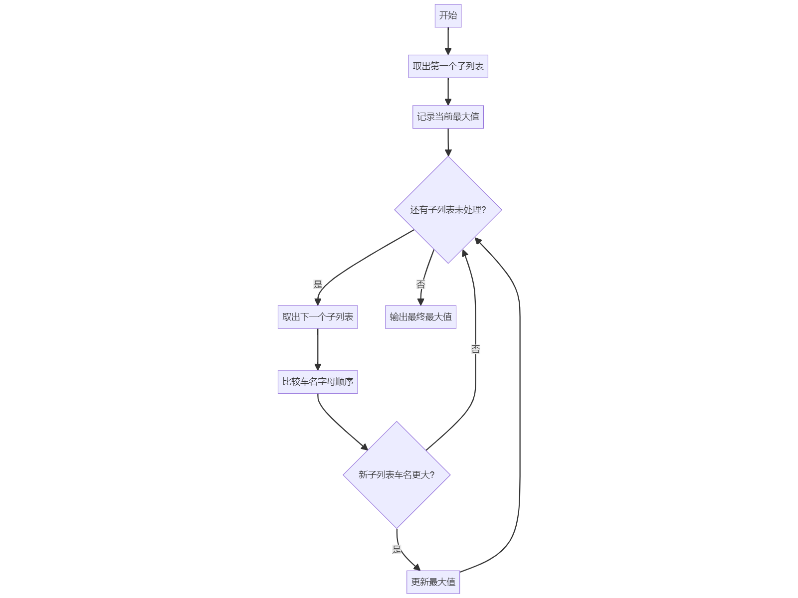
这行代码的意思是:找出listcar中车名字母顺序最大的那个子列表。比较的是每个子列表的第二个元素(车名)。
Python中字符串比较是按字母顺序的(基于Unicode码点):
[651090, 'FM']迭代是指逐个访问集合中的元素。在这个例子中:
max()函数会迭代listcar中的每个子列表lambda x: x[1]获取车名
如果你想按销量(第一个元素)找最大值:
print(max(listcar, key=lambda x: x[0])) # 输出:[1181445, '卡罗拉']
max(listcar):按默认方式比较(先比较第一个元素,再比较第二个元素)max(listcar, key=lambda x: x[1]):只比较第二个元素(车名)lambda x: x[1]是一个临时函数,告诉max()应该比较元素的哪个部分这样设计可以让max()函数非常灵活,可以比较任何可迭代对象中的任何属性。