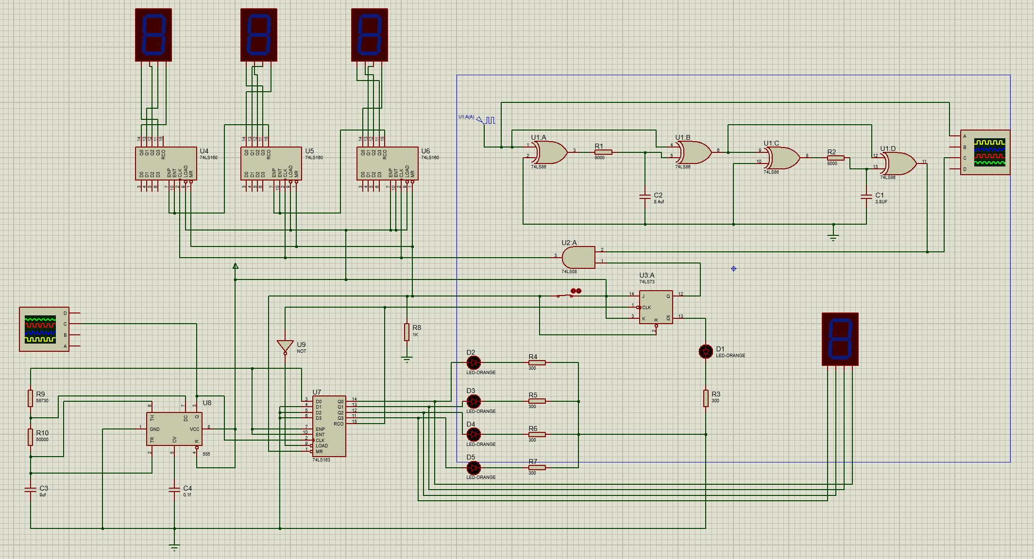
仿真开始,开关闭合,右下角从1到15循环,当第二次出现1,左上角开始计数,右上角函数发生器为1hz时,一轮大概为60,现在一轮只有29左右

仿真开始,开关闭合,右下角从1到15循环,当第二次出现1,左上角开始计数,右上角函数发生器为1hz时,一轮大概为60,现在一轮只有29左右

阿里嘎多学长整理AIGC生成,因移动端显示问题导致当前答案未能完全显示,请使用PC端查看更加详细的解答过程
你使用 Proteus 仿真电子脉搏计,遇到问题:仿真开始,开关闭合,右下角从1到15循环,当第二次出现1,左上角开始计数,右上角函数发生器为1Hz时,一轮大概为60,现在一轮只有29左右。
问题可能出在计数器的计数方式上。 Proteus 中的计数器是使用 Timer/Counter 模块实现的。 Timer/Counter 模块可以根据不同的计数方式来实现计数。
可能的解决方案:
核心代码:
// 设置计数器的计数方式为 UP计数
TCNT1 = 0; // 初始化计数器的值为 0
TCCR1A = (1 << WGM10); // 设置计数器的计数方式为 UP计数
TCCR1B = (1 << CS10); // 设置计数器的时钟源为系统时钟
// 设置函数发生器的频率为 1 Hz
OCR1A = 24999; // 设置函数发生器的 duty cycle
TCCR1A = (1 << COM1A1); // 设置函数发生器的输出方式为 PWM
请注意,这只是一个可能的解决方案,具体的解决方案可能需要根据你的具体情况和代码来确定。