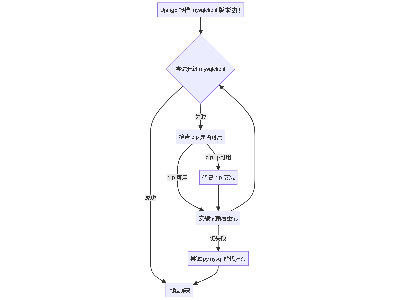
djanggo用pymysql连接mysql出现了版本低的问题,又省级不了,升级提示以下错误,无法定位,ubuntu24.04 pip命令也没法用了
'''sudo apt install --upgrade mysqlclient
正在读取软件包列表... 完成
正在分析软件包的依赖关系树... 完成
正在读取状态信息... 完成
E: 无法定位软件包 mysqlclient'''
运行的时候提示如下:
python3 manage.py runserver
Watching for file changes with StatReloader
Exception in thread django-main-thread:
Traceback (most recent call last):
File "/usr/lib/python3.12/threading.py", line 1073, in _bootstrap_inner
self.run()
File "/usr/lib/python3.12/threading.py", line 1010, in run
self._target(*self._args, **self._kwargs)
File "/usr/lib/python3/dist-packages/django/utils/autoreload.py", line 64, in wrapper
fn(*args, **kwargs)
File "/usr/lib/python3/dist-packages/django/core/management/commands/runserver.py", line 125, in inner_run
autoreload.raise_last_exception()
File "/usr/lib/python3/dist-packages/django/utils/autoreload.py", line 87, in raise_last_exception
raise _exception[1]
File "/usr/lib/python3/dist-packages/django/core/management/__init__.py", line 394, in execute
autoreload.check_errors(django.setup)()
File "/usr/lib/python3/dist-packages/django/utils/autoreload.py", line 64, in wrapper
fn(*args, **kwargs)
File "/usr/lib/python3/dist-packages/django/__init__.py", line 24, in setup
apps.populate(settings.INSTALLED_APPS)
File "/usr/lib/python3/dist-packages/django/apps/registry.py", line 116, in populate
app_config.import_models()
File "/usr/lib/python3/dist-packages/django/apps/config.py", line 269, in import_models
self.models_module = import_module(models_module_name)
^^^^^^^^^^^^^^^^^^^^^^^^^^^^^^^^^
File "/usr/lib/python3.12/importlib/__init__.py", line 90, in import_module
return _bootstrap._gcd_import(name[level:], package, level)
^^^^^^^^^^^^^^^^^^^^^^^^^^^^^^^^^^^^^^^^^^^^^^^^^^^^
File "<frozen importlib._bootstrap>", line 1387, in _gcd_import
File "<frozen importlib._bootstrap>", line 1360, in _find_and_load
File "<frozen importlib._bootstrap>", line 1331, in _find_and_load_unlocked
File "<frozen importlib._bootstrap>", line 935, in _load_unlocked
File "<frozen importlib._bootstrap_external>", line 995, in exec_module
File "<frozen importlib._bootstrap>", line 488, in _call_with_frames_removed
File "/usr/lib/python3/dist-packages/django/contrib/auth/models.py", line 3, in <module>
from django.contrib.auth.base_user import AbstractBaseUser, BaseUserManager
File "/usr/lib/python3/dist-packages/django/contrib/auth/base_user.py", line 57, in <module>
class AbstractBaseUser(models.Model):
File "/usr/lib/python3/dist-packages/django/db/models/base.py", line 143, in __new__
new_class.add_to_class("_meta", Options(meta, app_label))
File "/usr/lib/python3/dist-packages/django/db/models/base.py", line 371, in add_to_class
value.contribute_to_class(cls, name)
File "/usr/lib/python3/dist-packages/django/db/models/options.py", line 243, in contribute_to_class
self.db_table, connection.ops.max_name_length()
^^^^^^^^^^^^^^
File "/usr/lib/python3/dist-packages/django/utils/connection.py", line 15, in __getattr__
return getattr(self._connections[self._alias], item)
~~~~~~~~~~~~~~~~~^^^^^^^^^^^^^
File "/usr/lib/python3/dist-packages/django/utils/connection.py", line 62, in __getitem__
conn = self.create_connection(alias)
^^^^^^^^^^^^^^^^^^^^^^^^^^^^^
File "/usr/lib/python3/dist-packages/django/db/utils.py", line 193, in create_connection
backend = load_backend(db["ENGINE"])
^^^^^^^^^^^^^^^^^^^^^^^^^^
File "/usr/lib/python3/dist-packages/django/db/utils.py", line 113, in load_backend
return import_module("%s.base" % backend_name)
^^^^^^^^^^^^^^^^^^^^^^^^^^^^^^^^^^^^^^^
File "/usr/lib/python3.12/importlib/__init__.py", line 90, in import_module
return _bootstrap._gcd_import(name[level:], package, level)
^^^^^^^^^^^^^^^^^^^^^^^^^^^^^^^^^^^^^^^^^^^^^^^^^^^^
File "/usr/lib/python3/dist-packages/django/db/backends/mysql/base.py", line 35, in <module>
raise ImproperlyConfigured(
django.core.exceptions.ImproperlyConfigured: mysqlclient 1.4.3 or newer is required; you have 1.0.2.
