在使用Vite构建项目时,如果配置了`base`路径(如`vite.config.js`中设置`base: '/my-app/'`),部署后静态资源可能出现404错误。这是因为服务器未正确处理带`base`路径的资源请求。
**常见问题:**
部署到支持HTML5路由的服务器时,所有资源请求都需指向`index.html`,但加上`base`路径后,服务器可能未配置匹配规则,导致静态资源无法正确解析。
**解决方法:**
1. 确保服务器支持自定义路径重写。例如,在Nginx中添加规则:
```nginx
location /my-app/ {
try_files $uri /my-app/index.html;
}
```
2. 检查`vite.config.js`中的`build.assetsDir`是否与`base`路径一致。
3. 部署前运行`vite build`,确认生成的静态文件路径包含`base`前缀。
通过以上步骤,可确保静态资源正确加载并避免路径问题。
1条回答 默认 最新
关注让【宝码香车】来帮你解答,本回答参考DeepSeek编写,并整理提供。
如果还有疑问可以点击头像关注私信或评论。如果答案让您满意,请采纳、点赞、关注,非常感谢!
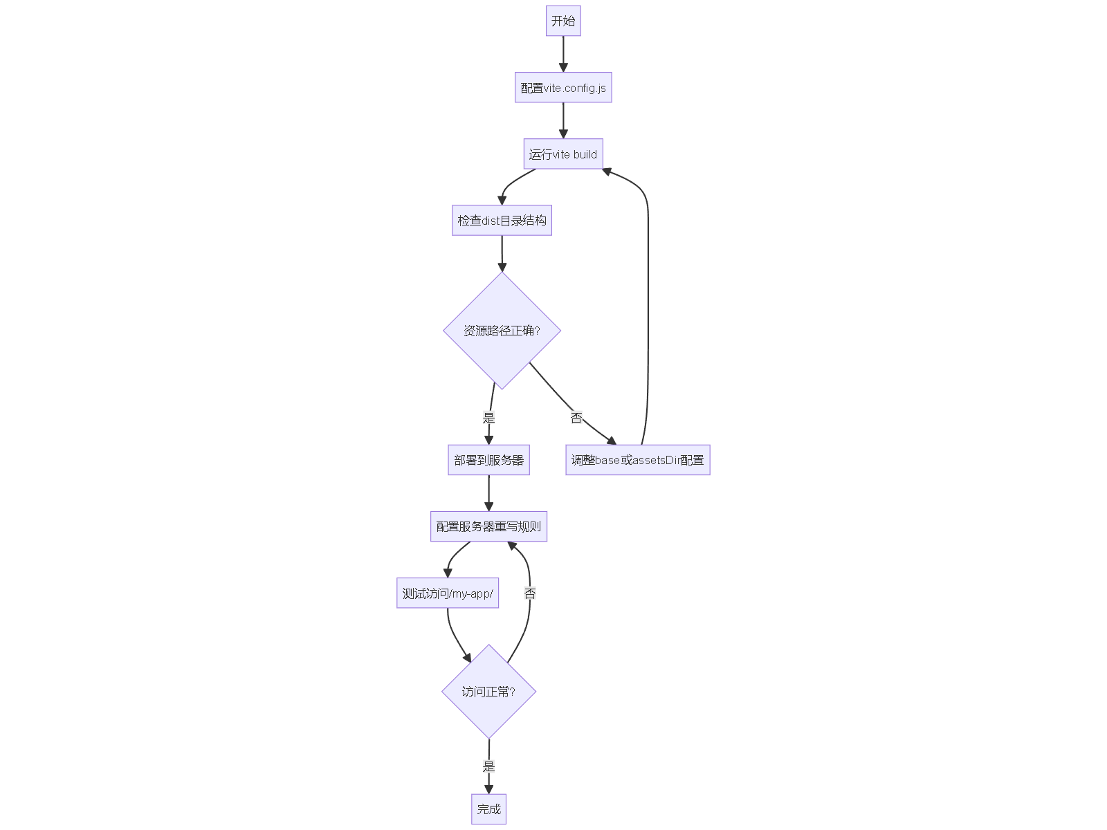
Vite配置base路径后静态资源访问问题解决方案
当在Vite项目中配置了
base路径后,静态资源访问可能出现404错误,这是因为服务器需要特殊配置来处理带前缀的路径请求。以下是详细解决方案:核心解决方案
- 服务器配置重写规则
不同服务器的配置方式:
# Nginx配置示例 location /my-app/ { try_files $uri $uri/ /my-app/index.html; }# Apache .htaccess配置示例 RewriteEngine On RewriteBase /my-app/ RewriteRule ^index\.html$ - [L] RewriteCond %{REQUEST_FILENAME} !-f RewriteCond %{REQUEST_FILENAME} !-d RewriteRule . /my-app/index.html [L]- Vite配置检查
// vite.config.js export default defineConfig({ base: '/my-app/', // 确保与部署路径一致 build: { assetsDir: 'assets', // 静态资源目录,无需包含base前缀 outDir: 'dist' // 输出目录 } })部署流程

常见问题排查
- 资源路径错误
- 检查HTML中资源路径是否自动添加了
base前缀 - 确保CSS中的相对路径正确
- 检查HTML中资源路径是否自动添加了
- 开发与生产环境差异
- 开发环境使用
vite serve会自动处理base路径 - 生产环境需要服务器配置
- 开发环境使用
- 动态导入问题
- 使用
new URL('./asset.png', import.meta.url)确保路径正确
- 使用
最佳实践
- 保持
base值以/开头和结尾 - 测试环境使用与生产相同的base路径
- 使用环境变量管理不同环境的base路径:
// vite.config.js export default defineConfig({ base: process.env.NODE_ENV === 'production' ? '/my-app/' : '/' })通过以上配置和检查步骤,可以确保Vite项目在配置base路径后,静态资源能够被正确访问。
解决 无用评论 打赏 举报