
对网格均匀划分,采用 WENO - 3(即每套模版包含 3 个网格)格式(可选有限体积或有限差分方法)结合空间上的 Lax - Friedrichs 格式,配合 2 阶的 Rung - Kutta 时间积分方法,编制代码(Fortran+matlab两个)计算上述问题在t = 2时的解

关注让【宝码香车】来帮你解答,本回答参考DeepSeek编写,并整理提供。
如果还有疑问可以点击头像关注私信或评论。如果答案让您满意,请采纳、点赞、关注,非常感谢!
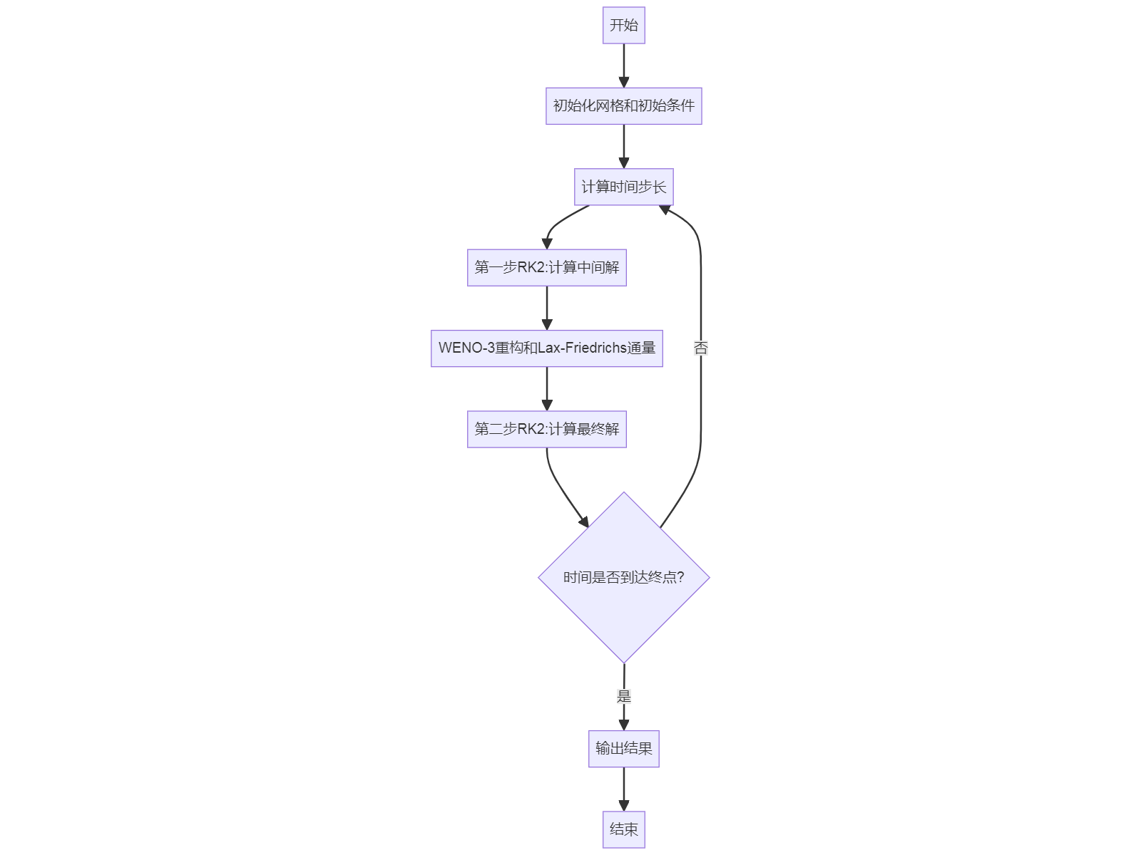
我将为您提供解决无黏Burgers方程的数值模拟代码,采用WENO-3格式和Lax-Friedrichs通量分裂方法,配合二阶Runge-Kutta时间积分。
program BurgersWENO
implicit none
integer, parameter :: Nx = 200, Nt = 1000
real(8), parameter :: xmin = 0.0d0, xmax = 4.0d0
real(8), parameter :: tfinal = 2.0d0
real(8), parameter :: CFL = 0.5d0
real(8) :: dx, dt, x(Nx), u(Nx), u_new(Nx), u1(Nx), u2(Nx)
real(8) :: flux(Nx+1), t
integer :: i, n
! 初始化网格和初始条件
dx = (xmax - xmin) / Nx
do i = 1, Nx
x(i) = xmin + (i-0.5d0)*dx
if (x(i) < 2.0d0) then
u(i) = 0.5d0
else
u(i) = 0.2d0
endif
enddo
! 时间推进
t = 0.0d0
do n = 1, Nt
dt = CFL * dx / maxval(abs(u))
if (t + dt > tfinal) dt = tfinal - t
! 第一步 RK2
call compute_flux(u, flux, Nx, dx, dt)
do i = 2, Nx-1
u1(i) = u(i) - dt/dx * (flux(i+1) - flux(i))
enddo
! 边界条件
u1(1) = u1(2)
u1(Nx) = u1(Nx-1)
! 第二步 RK2
call compute_flux(u1, flux, Nx, dx, dt)
do i = 2, Nx-1
u2(i) = 0.5d0*(u(i) + u1(i) - dt/dx * (flux(i+1) - flux(i)))
enddo
! 边界条件
u2(1) = u2(2)
u2(Nx) = u2(Nx-1)
u = u2
t = t + dt
if (t >= tfinal) exit
enddo
! 输出结果
open(unit=10, file='solution_fortran.dat')
do i = 1, Nx
write(10,*) x(i), u(i)
enddo
close(10)
contains
subroutine compute_flux(u, flux, Nx, dx, dt)
integer, intent(in) :: Nx
real(8), intent(in) :: u(Nx), dx, dt
real(8), intent(out) :: flux(Nx+1)
real(8) :: alpha, f(Nx), uL, uR
integer :: i
! Lax-Friedrichs通量分裂
alpha = maxval(abs(u))
do i = 1, Nx
f(i) = 0.5d0 * u(i)**2
enddo
! 计算界面通量 (WENO-3重构)
do i = 2, Nx
! 左侧重构 u_{i-1/2}^+
call WENO3(u(i-2:i), uL)
! 右侧重构 u_{i-1/2}^-
call WENO3(u(i:i-2:-1), uR)
flux(i) = 0.5d0*(f_LF(uL,alpha) + f_LF(uR,alpha))
enddo
! 边界通量
flux(1) = f(1)
flux(Nx+1) = f(Nx)
end subroutine
subroutine WENO3(u_stencil, u_out)
real(8), intent(in) :: u_stencil(3)
real(8), intent(out) :: u_out
real(8) :: beta1, beta2, w1, w2, eps
real(8) :: p1, p2
eps = 1.0d-6
! 计算光滑指示器
beta1 = (u_stencil(2) - u_stencil(1))**2
beta2 = (u_stencil(3) - u_stencil(2))**2
! 计算权重
w1 = 1.0d0/(eps + beta1)**2
w2 = 2.0d0/(eps + beta2)**2
w1 = w1 / (w1 + w2)
w2 = 1.0d0 - w1
! 重构多项式
p1 = 1.5d0*u_stencil(2) - 0.5d0*u_stencil(1)
p2 = 0.5d0*u_stencil(2) + 0.5d0*u_stencil(3)
u_out = w1*p1 + w2*p2
end subroutine
function f_LF(u, alpha) result(f)
real(8), intent(in) :: u, alpha
real(8) :: f
f = 0.5d0*(0.5d0*u**2 + alpha*u)
end function
end program BurgersWENO
function BurgersWENO_Matlab()
% 参数设置
Nx = 200;
xmin = 0;
xmax = 4;
tfinal = 2;
CFL = 0.5;
% 初始化网格和初始条件
dx = (xmax - xmin) / Nx;
x = linspace(xmin+dx/2, xmax-dx/2, Nx);
u = 0.5 * ones(size(x));
u(x >= 2) = 0.2;
% 时间推进
t = 0;
while t < tfinal
dt = CFL * dx / max(abs(u));
if t + dt > tfinal
dt = tfinal - t;
end
% 第一步 RK2
flux = compute_flux(u, dx, dt);
u1 = u;
u1(2:end-1) = u(2:end-1) - dt/dx * (flux(3:end) - flux(2:end-1));
u1(1) = u1(2);
u1(end) = u1(end-1);
% 第二步 RK2
flux = compute_flux(u1, dx, dt);
u2 = u;
u2(2:end-1) = 0.5*(u(2:end-1) + u1(2:end-1) - ...
dt/dx * (flux(3:end) - flux(2:end-1));
u2(1) = u2(2);
u2(end) = u2(end-1);
u = u2;
t = t + dt;
end
% 绘制结果
plot(x, u, 'b-', 'LineWidth', 2);
xlabel('x');
ylabel('u');
title(['无黏Burgers方程解 @ t = ' num2str(tfinal)]);
grid on;
saveas(gcf, 'solution_matlab.png');
end
function flux = compute_flux(u, dx, dt)
Nx = length(u);
alpha = max(abs(u));
f = 0.5 * u.^2;
flux = zeros(1, Nx+1);
% WENO-3重构计算界面通量
for i = 2:Nx
% 左侧重构 u_{i-1/2}^+
uL = WENO3(u(i-2:i));
% 右侧重构 u_{i-1/2}^-
uR = WENO3(u(i:-1:i-2));
flux(i) = 0.5*(f_LF(uL,alpha) + f_LF(uR,alpha));
end
% 边界通量
flux(1) = f(1);
flux(end) = f(end);
end
function u_out = WENO3(u_stencil)
eps = 1e-6;
% 计算光滑指示器
beta1 = (u_stencil(2) - u_stencil(1))^2;
beta2 = (u_stencil(3) - u_stencil(2))^2;
% 计算权重
w1 = 1/(eps + beta1)^2;
w2 = 2/(eps + beta2)^2;
w1 = w1 / (w1 + w2);
w2 = 1 - w1;
% 重构多项式
p1 = 1.5*u_stencil(2) - 0.5*u_stencil(1);
p2 = 0.5*u_stencil(2) + 0.5*u_stencil(3);
u_out = w1*p1 + w2*p2;
end
function f = f_LF(u, alpha)
f = 0.5*(0.5*u^2 + alpha*u);
end

计算结果将显示在t=2时刻的解,可以观察到激波的形成和传播。Fortran代码输出到文件solution_fortran.dat,MATLAB代码会生成图像solution_matlab.png。