我想要用ADS1258接两路称重传感器,传感器是双电源供电,激励电压±5-±12V,请问外围电路应该怎么设计?感谢各位的回答。


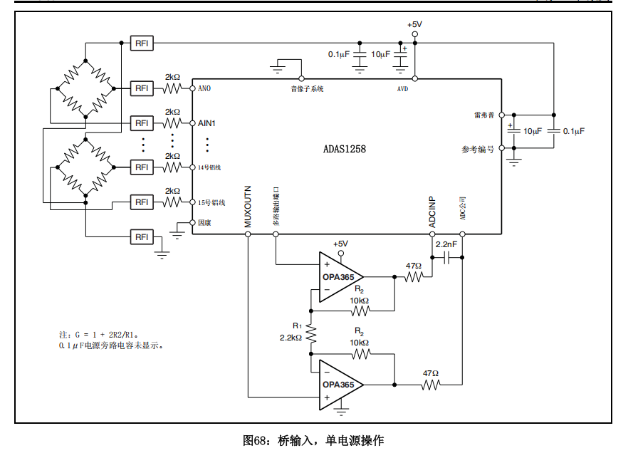
以上为数据手册中给出的两个方案,很明显,桥输入,单电源的设计电路比较适合两路称重传感器。但是我有个疑问,因为称重传感器的激励电压是双电源供电,是±5V-±12V,而对传感器单电源5V供电,这会造成传感器的负电压丢失吗?
我想要用ADS1258接两路称重传感器,传感器是双电源供电,激励电压±5-±12V,请问外围电路应该怎么设计?感谢各位的回答。


阿里嘎多学长整理AIGC生成,因移动端显示问题导致当前答案未能完全显示,请使用PC端查看更加详细的解答过程
你想要使用ADS1258接两路称重传感器,传感器是双电源供电,激励电压±5-±12V。下面是一个基本的外围电路设计:
ADS1258电路
ADS1258是一个24位高精度ADC,需要一个稳定的电源和一个参考电压。下面是一个简单的电路:
传感器接口
由于传感器是双电源供电,需要两个电源:VCC和GND。可以使用一个电阻分压器将VCC连接到ADS1258的VDD上,例如:
STM32接口
如果你使用STM32单片机,可以使用SPI接口连接ADS1258。下面是一个简单的接口电路:
注意
这个电路设计只是一个基本示例,实际实现中可能需要根据具体情况进行调整。