在解决一个安装系统的问题时,安装盘U盘的内容已经验证ok,需要将u盘的内容做一个镜像(ISO)文件,发给别的同事验证。但尝试了UltraISO, rufus软件,都没有成功。有方法吗
5条回答 默认 最新
关注让【宝码香车】来帮你解答,本回答参考DeepSeek编写,并整理提供。
如果还有疑问可以点击头像关注私信或评论。如果答案让您满意,请采纳、点赞、关注,非常感谢!
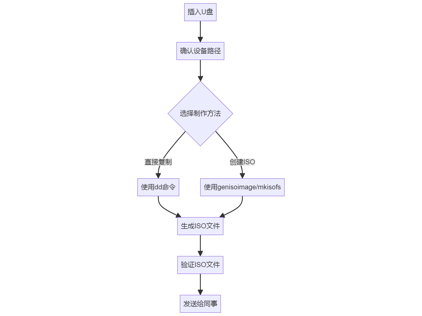
将U盘内容制作成Linux启动盘ISO镜像的方法
要将U盘中的Linux启动盘内容制作成ISO镜像文件,可以使用Linux系统自带的
dd命令或genisoimage工具。以下是几种可靠的方法:方法1:使用dd命令直接复制
# 首先确认U盘的设备路径(如/dev/sdb) sudo fdisk -l # 使用dd命令创建镜像(注意替换/dev/sdX为你的U盘设备) sudo dd if=/dev/sdX of=linux_bootable.iso bs=4M status=progress # 完成后检查镜像文件 file linux_bootable.iso方法2:使用genisoimage创建ISO
# 首先挂载U盘(假设挂载到/mnt/usb) sudo mkdir -p /mnt/usb sudo mount /dev/sdX1 /mnt/usb # 使用genisoimage创建ISO sudo genisoimage -o linux_bootable.iso -b isolinux/isolinux.bin -c isolinux/boot.cat -no-emul-boot -boot-load-size 4 -boot-info-table -J -r -V "LINUX_BOOT" /mnt/usb # 卸载U盘 sudo umount /mnt/usb方法3:使用mkisofs命令
# 挂载U盘 sudo mount /dev/sdX1 /mnt/usb # 创建ISO sudo mkisofs -o linux_bootable.iso -b isolinux/isolinux.bin -c isolinux/boot.cat -no-emul-boot -boot-load-size 4 -boot-info-table -J -r -V "LINUX_BOOT" /mnt/usb # 卸载 sudo umount /mnt/usb验证ISO文件
# 检查ISO文件是否可启动 file linux_bootable.iso isoinfo -d -i linux_bootable.iso注意事项
- 确保有足够的磁盘空间存放ISO镜像
- 使用
sudo fdisk -l确认U盘设备路径,不要选错设备 - 如果U盘有多个分区,可能需要分别处理
- 制作完成后建议在虚拟机中测试ISO文件是否可启动
操作流程

这些方法在Linux环境下都能可靠工作,比Windows工具如UltraISO或Rufus更适合处理Linux启动盘的ISO镜像制作。
本回答被题主选为最佳回答 , 对您是否有帮助呢?解决 无用评论 打赏 举报