上网找个几个方法都不太行,搞了一天了,问题是在哪里?
执行 npm i后

关注让【宝码香车】来帮你解答,本回答参考DeepSeek编写,并整理提供。
如果还有疑问可以点击头像关注私信或评论。如果答案让您满意,请采纳、点赞、关注,非常感谢!
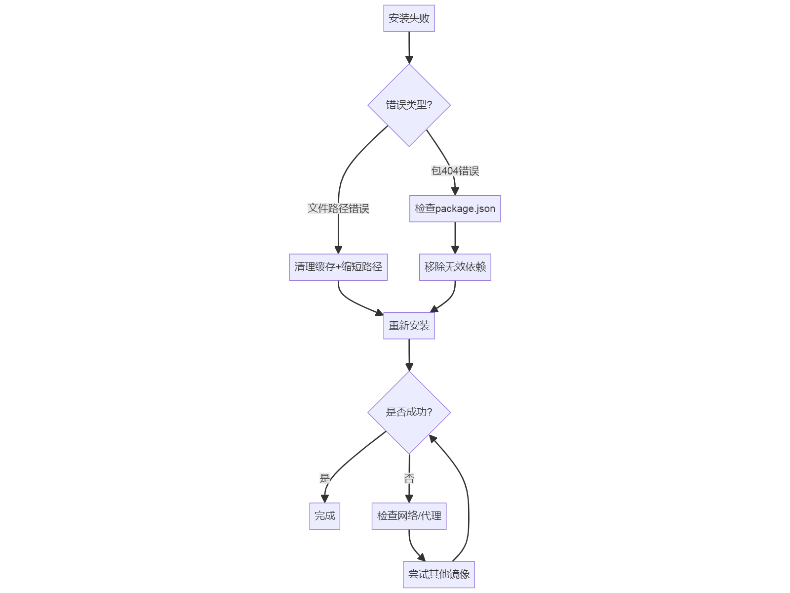
根据你提供的错误信息,这是一个典型的 npm 安装依赖包失败的问题,主要涉及两个关键错误:
WARN tar ENOENT: no such file or directory, open '.../node_modules/.staging/core-js-.../fontsize.js'
404 Not Found - GET https://cdn.npmmirror.com/packages/vue-vibe/8.0.3/vue-vibe-8.0.3.tgz
# 清除npm缓存
npm cache clean --force
# 删除node_modules和lock文件
rm -rf node_modules package-lock.json
# 如果是Windows PowerShell
Remove-Item -Recurse -Force node_modules
Remove-Item -Force package-lock.json
C:\projects).npmrc 文件:# .npmrc
long-paths=true
检查 package.json 中是否有 vue-vibe 依赖:
// 如果是这样:
"dependencies": {
"vue-vibe": "^8.0.3"
}
// 应该删除或替换为正确的包名
# 使用淘宝镜像
npm install --registry=https://registry.npmmirror.com
如果仍有 core-js 问题,可以显式安装它:
npm install core-js@3 --save

npm config set proxy http://proxy.company.com:8080
npm config set https-proxy http://proxy.company.com:8080
如果以上步骤仍不能解决,请提供:
package.json 内容%AppData%\npm-cache\_logs)