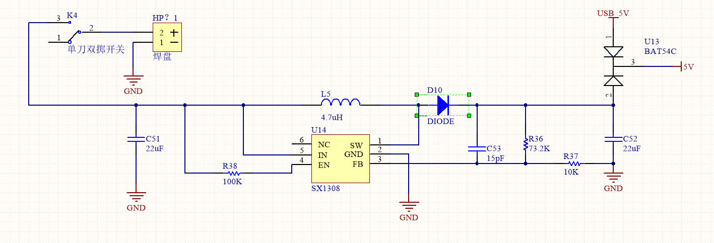
这个实际运行后,二极管会发烫,同时时间长就冒烟了,电源给的是3.7v,c51两边是3.7v,c53两边是4.4v,r36也是4.4v,能不能帮我看看哪里有问题

这个实际运行后,二极管会发烫,同时时间长就冒烟了,电源给的是3.7v,c51两边是3.7v,c53两边是4.4v,r36也是4.4v,能不能帮我看看哪里有问题

一杯年华@编程空间帮您解答,本答案结合 ChatGPT4.0和DeepSeek整理
我曾经遇到过类似的问题,当时也是升压电路中的二极管异常发热,甚至差点烧坏元件。结合你描述的情况(电源3.7V,升压后C53和R36两端4.4V,二极管发烫冒烟),我来帮你分析可能的原因并提供解决方案。
以上方案中,更换高规格肖特基二极管是最直接有效的方式,能从根本上解决因元件参数不足导致的发热问题。如果需要进一步分析电路细节,可以补充电路图或元件参数,我会帮你继续排查。请楼主采纳,如有问题请继续留言!