

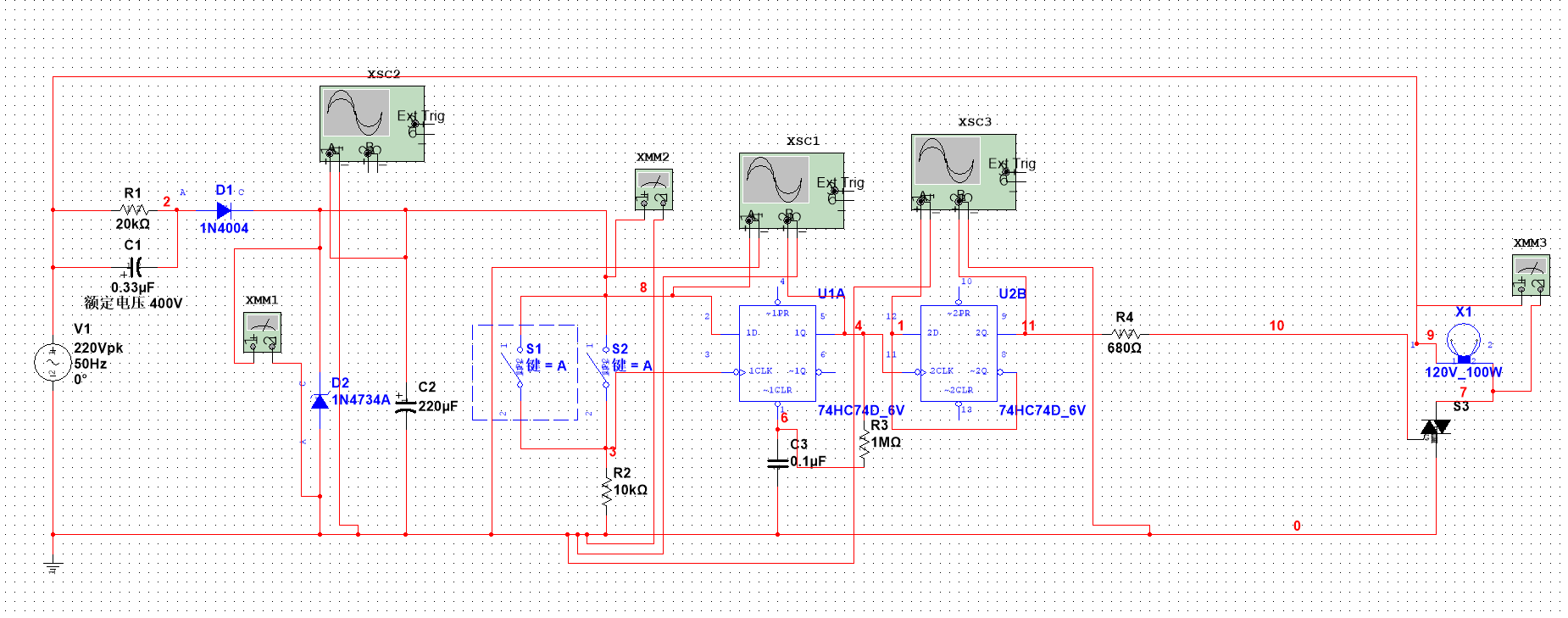
原图和我画的仿真图都在这里
现在是波形看第一次关闭开关都跳转,但再次变换就不跳了 第一次关闭开关的瞬间灯泡烧了


阿里嘎多学长整理AIGC生成,因移动端显示问题导致当前答案未能完全显示,请使用PC端查看更加详细的解答过程
你使用 Multisim 仿真了一灯多开关用 D触发器的电路,但是仿真总是失败,特别是第一次关闭开关时灯泡会烧毁。
可能的原因是:
建议:
如果你已经检查了这些问题,但是仍然无法解决问题,可以提供更多的仿真图和电路信息,我可以帮助你更好地 debug 仿真电路。
以下是一个简单的 D触发器电路仿真示例:
// D触发器电路
D1: D触发器(Vcc=5V, Trig=0.7V, Threshold=1.4V)
R1: 1kΩ
R2: 1kΩ
R3: 1kΩ
R4: 1kΩ
C1: 10nF
C2: 10nF
Vcc: 5V
GND: 0V
在这个示例中,我们使用 D触发器 D1,触发电压 Trig 设置为 0.7V,阈值电压 Threshold 设置为 1.4V。电阻 R1 到 R4 和电容 C1 到 C2 是电路中的组件。
如果你需要更多帮助,可以提供更多的仿真图和电路信息,我可以帮助你更好地 debug 仿真电路。