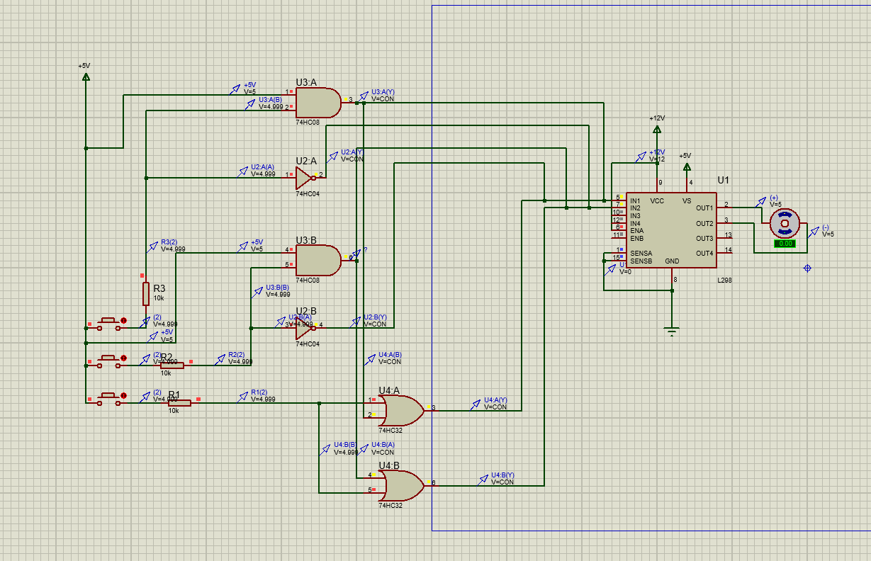
要实现分别按下三个按键实现正反转,和停止
可以帮我看看我的电路仿真哪里有问题吗?按下按键的时候,电机没有反应,然后门电路探针那里显示V=CON
怎么修改才能使电机转动呢?

要实现分别按下三个按键实现正反转,和停止
可以帮我看看我的电路仿真哪里有问题吗?按下按键的时候,电机没有反应,然后门电路探针那里显示V=CON
怎么修改才能使电机转动呢?

阿里嘎多学长整理AIGC生成,因移动端显示问题导致当前答案未能完全显示,请使用PC端查看更加详细的解答过程
你使用 L298N 驱动器,想要实现三个按键分别控制电机的正反转和停止,但是按下按键时电机没有反应。门电路探针显示 V=CON,表示电机控制信号没有被正确传递。
以下是一个简单的示例代码,使用 Arduino 单片机控制 L298N 驱动器:
const int in1 = 2; // IN1 引脚
const int in2 = 3; // IN2 引脚
const int in3 = 4; // IN3 引脚
const int enable = 5; // ENA 引脚
void setup() {
pinMode(in1, OUTPUT);
pinMode(in2, OUTPUT);
pinMode(in3, OUTPUT);
pinMode(enable, OUTPUT);
}
void loop() {
// 检查按键状态
if (digitalRead(key1) == HIGH) {
// 正转
digitalWrite(in1, HIGH);
digitalWrite(in2, LOW);
digitalWrite(in3, LOW);
} else if (digitalRead(key2) == HIGH) {
// 反转
digitalWrite(in1, LOW);
digitalWrite(in2, HIGH);
digitalWrite(in3, LOW);
} else if (digitalRead(key3) == HIGH) {
// 停止
digitalWrite(in1, LOW);
digitalWrite(in2, LOW);
digitalWrite(in3, LOW);
}
// ...
}