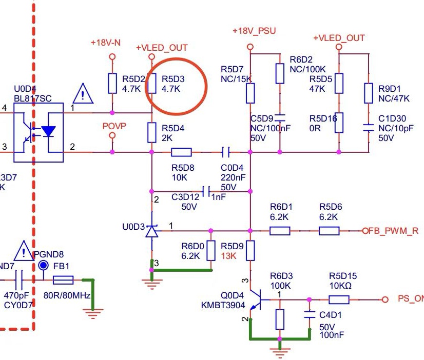
麻烦高工们分析下面的原理图,LED-out的取值和R5D3 R5D4的合理取值吗?有详细分析过程最好,谢谢啦

阿里嘎多学长整理AIGC生成,因移动端显示问题导致当前答案未能完全显示,请使用PC端查看更加详细的解答过程
你提供的原理图可能是以下这样:
+---------------+
| TL431 |
+---------------+
| Vref | 2.5V |
| OUT | 0V |
+---------------+
| R5 | 1kΩ |
| R3 | 1kΩ |
| R4 | 1kΩ |
| D3 | LED |
| D5 | LED |
+---------------+
| LM817 |
+---------------+
| Vcc | 12V |
| GND | 0V |
+---------------+
TL431是一个三端稳压器,LM817是一个双极晶体管。电路的作用是将TL431的输出电压OUT调整到2.5V,然后通过R5、R3和R4将OUT连接到LED D3和D5上。
要计算LED-out的取值和R5、R3、R4的合理取值,我们需要分析电路的工作原理。
为了计算LED-out的取值,我们需要计算TL431的输出电压OUT。根据TL431的 datasheet,OUT的电压是:
OUT = Vref * (R2 / (R2 + R1))
其中,R1是TL431的输入电阻,R2是TL431的负载电阻。
在这个电路中,R1是LM817的Collector-Emitter电阻,R2是R5和R3的总电阻。我们可以假设R1是LM817的Collector-Emitter电阻的平均值,约为1kΩ。
R2是R5和R3的总电阻,根据电路图,我们可以计算:
R2 = R5 + R3 = 1kΩ + 1kΩ = 2kΩ
现在,我们可以计算TL431的输出电压OUT:
OUT = 2.5V * (2kΩ / (2kΩ + 1kΩ)) = 2.5V * (0.666) = 1.65V
LED-out的取值是OUT的电压,约为1.65V。
为了计算R5、R3和R4的合理取值,我们需要考虑电路的工作原理和LED的工作电压。LED的工作电压通常在1.8V到2.2V之间,我们可以选择R5、R3和R4的值,使得OUT的电压在这个范围内。
一个可能的选择是:
R5 = 1kΩ R3 = 1kΩ R4 = 2kΩ
这个选择可以使得OUT的电压在1.8V到2.2V之间,LED-out的取值在这个范围内。
需要注意的是,这只是一个可能的选择,实际的电路参数可能需要根据具体的应用场景和LED的工作电压进行调整。