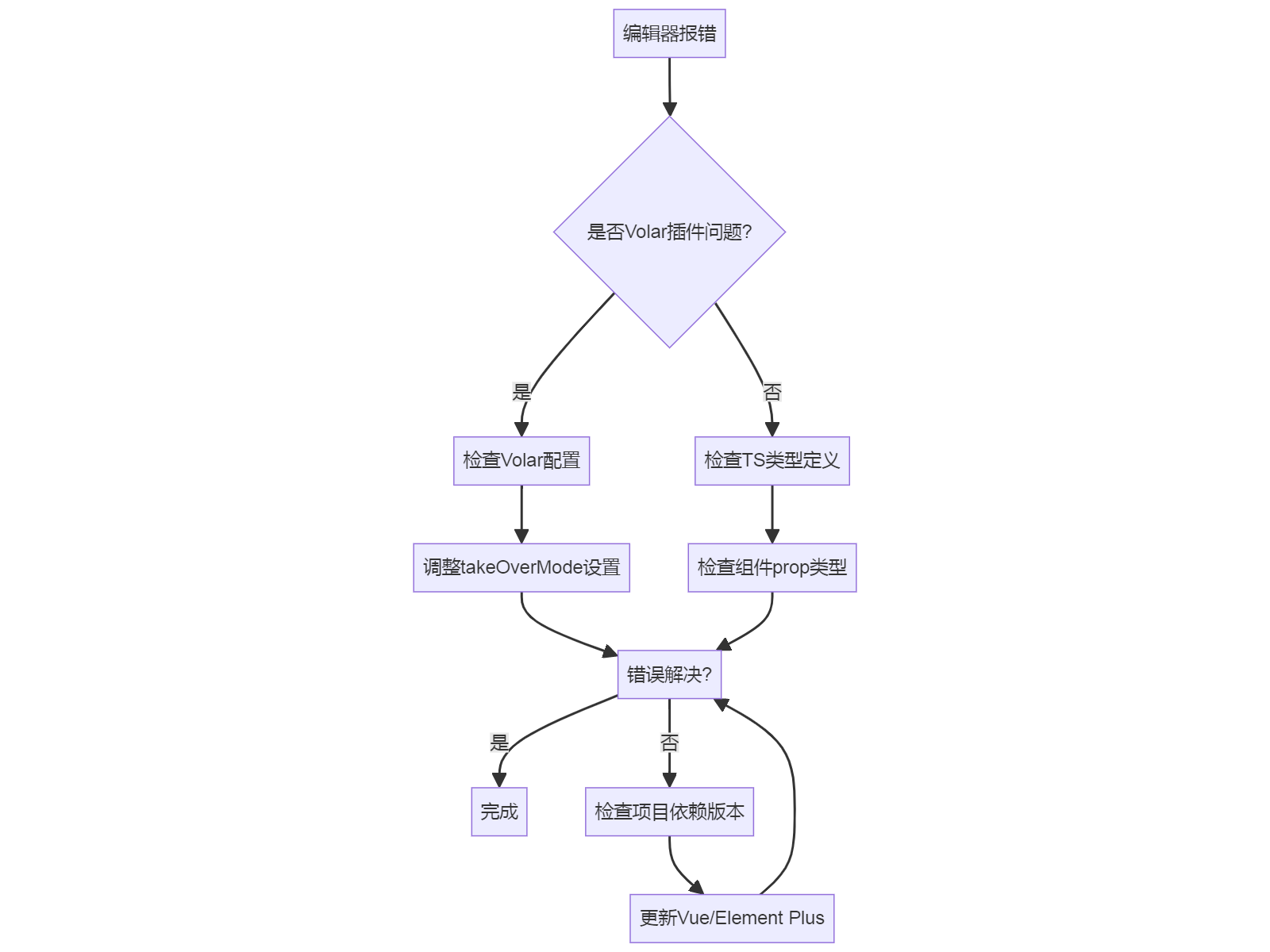
cursor安装了最新版得Vue(Official)插件后,编辑器全是错误提示
这个插件没更新前都是正常得

tsconfig.json
{
"compilerOptions": {
"target": "esnext",
"useDefineForClassFields": true,
"module": "esnext",
"moduleResolution": "node",
"strict": true,
"jsx": "preserve",
"sourceMap": true,
"resolveJsonModule": true,
"esModuleInterop": true,
"lib": ["esnext", "dom"],
"baseUrl": "./",
"allowJs": true,
"forceConsistentCasingInFileNames": true,
"allowSyntheticDefaultImports": true,
"strictFunctionTypes": false,
"noUnusedLocals": true,
"noUnusedParameters": true,
"experimentalDecorators": true,
"noImplicitAny": false,
"skipLibCheck": true,
"paths": {
"@/*": ["src/*"]
},
"types": [
// "@intlify/unplugin-vue-i18n/types",
"vite/client"
// "element-plus/global",
// "@types/qrcode",
// "vite-plugin-svg-icons/client"
],
"outDir": "target", // 请保留这个属性,防止tsconfig.json文件报错
"typeRoots": ["./node_modules/@types/", "./types"]
},
"include": [
"src",
"types/**/*.d.ts",
"src/types/auto-imports.d.ts",
"src/types/auto-components.d.ts"
],
"exclude": ["dist", "target", "node_modules"]
}
