代码正确,但是程序停止运行,详情看图片,求大拿排查解决,万分感谢

关注让【宝码香车】来帮你解答,本回答参考DeepSeek编写,并整理提供。
如果还有疑问可以点击头像关注私信或评论。如果答案让您满意,请采纳、点赞、关注,非常感谢!
若您愿意支持,欢迎直接打赏,将不胜感激!
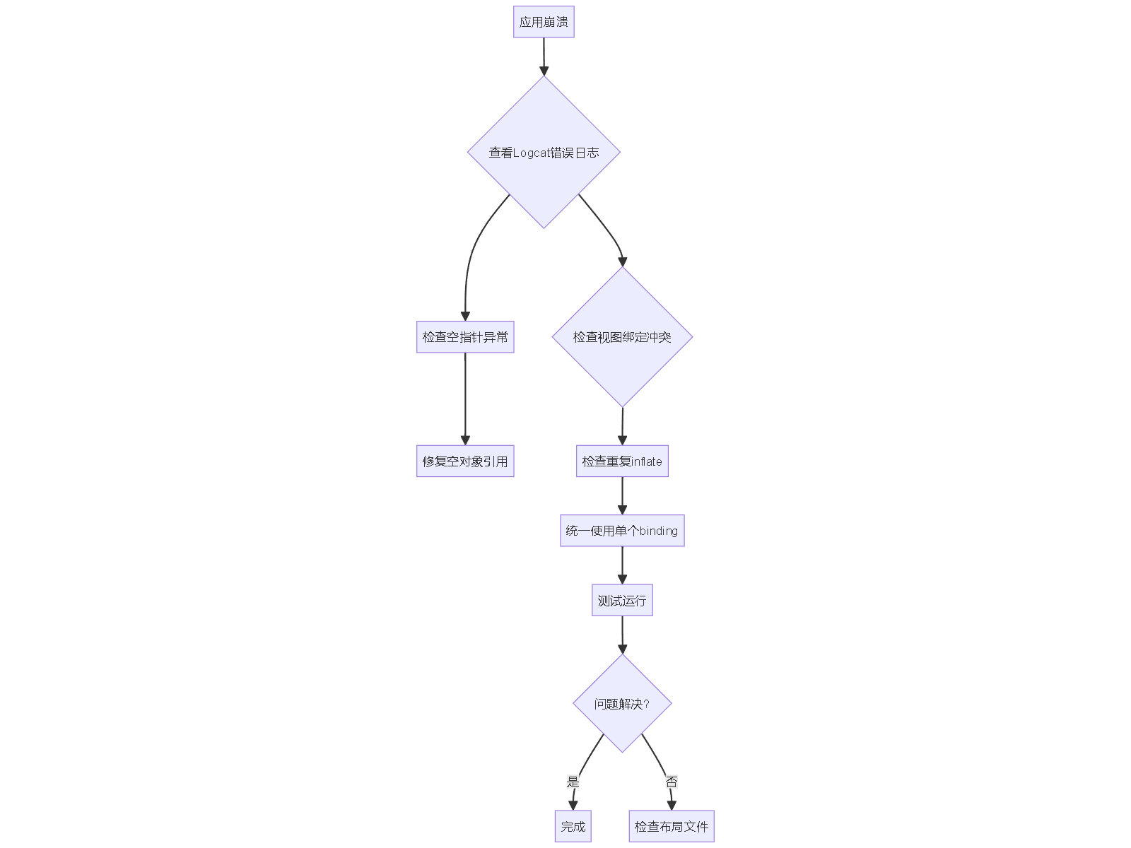
根据问题描述和图片信息,这是一个Android Studio项目中出现的运行时崩溃问题。虽然构建成功(Build Successful),但运行时显示"My Application10 has stopped"。以下是详细分析和解决方案:
MainActivity的双重binding初始化binding = ActivityMainBinding.inflate(layoutInflater)
bindingg = ContentMainBinding.inflate(layoutInflater) // 这里重复inflate导致冲突
val view = binding.root
setContentView(view)
修改MainActivity.kt如下:
class MainActivity : AppCompatActivity() {
private lateinit var binding: ActivityMainBinding
override fun onCreate(savedInstanceState: Bundle?) {
super.onCreate(savedInstanceState)
binding = ActivityMainBinding.inflate(layoutInflater)
setContentView(binding.root) // 只使用主binding
// 如果需要访问content_main的视图,应该通过主binding访问
binding.contentMain.titleBack.setOnClickListener {
finish()
}
binding.contentMain.titleEdit.setOnClickListener {
Toast.makeText(this, "You clicked Edit button", Toast.LENGTH_SHORT).show()
}
}
}
确保activity_main.xml正确包含content_main:
<!-- activity_main.xml -->
<LinearLayout xmlns:android="http://schemas.android.com/apk/res/android"
android:layout_width="match_parent"
android:layout_height="match_parent">
<include layout="@layout/content_main"/>
</LinearLayout>
在Android Studio中执行:
# 清理项目
./gradlew clean
# 重建项目
./gradlew build

binding.contentMain.viewId)# 检查Gradle依赖是否完整
implementation 'androidx.appcompat:appcompat:1.6.1'
implementation 'com.google.android.material:material:1.9.0'
AndroidRuntime标签Caused by关键异常信息如果问题仍未解决,建议提供完整的Logcat错误日志,可以更精准定位问题原因。