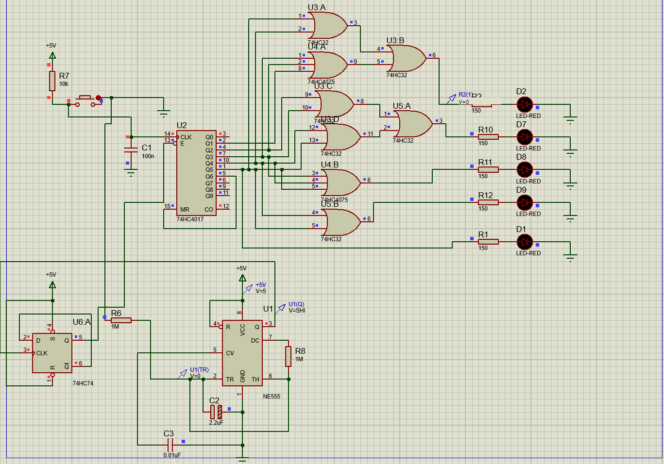
智能门铃设计1.系统采用一个按键简洁设计,可以选择门铃类型;2.门铃类型通过LED显示,5种类型,第一种门铃可以用一个led灯替代,第二种门铃可以用两个亮灯替代,第三种门铃用三个亮灯替代,第四种用四个亮灯,第五个用五个亮灯替代。
;3.在正常模式下长按按键2秒以上,进入门铃声类型选择模式短按进行类型选择,再次长按按键退出选择模式;4.给一个高电平,灯亮一次,给五个高电平,灯长亮。不用单片机,用74hc4017,ne555,74hc74及若干或门实现


长按两秒的选择模式怎么实现
智能门铃设计1.系统采用一个按键简洁设计,可以选择门铃类型;2.门铃类型通过LED显示,5种类型,第一种门铃可以用一个led灯替代,第二种门铃可以用两个亮灯替代,第三种门铃用三个亮灯替代,第四种用四个亮灯,第五个用五个亮灯替代。
;3.在正常模式下长按按键2秒以上,进入门铃声类型选择模式短按进行类型选择,再次长按按键退出选择模式;4.给一个高电平,灯亮一次,给五个高电平,灯长亮。不用单片机,用74hc4017,ne555,74hc74及若干或门实现


阿里嘎多学长整理AIGC生成,因移动端显示问题导致当前答案未能完全显示,请使用PC端查看更加详细的解答过程
你想设计一个智能门铃,可以选择不同的门铃类型,并通过LED显示当前选择的门铃类型。系统的设计需要考虑门铃类型的选择和LED显示。
根据你的描述,系统可以使用数字逻辑芯片来实现门铃类型的选择和LED显示。下面是一个简单的设计方案:
下面是一个简单的 Proteus 模拟设计:
// 74LS138数字逻辑芯片
// 5个输入按键
// 5个输出LED
// 74LS138的工作原理:
// 输入按键的输入信号
// 输出LED的输出信号
// 微控制器的工作原理:
// 读取输入按键的输入信号
// 根据输入信号选择不同的门铻类型
// 控制LED的输出信号
这个设计方案可以实现智能门铻的基本功能,但是需要根据实际情况进行修改和优化。