您好,我的问题是:
我的电脑是win10的家庭版的,电脑上同时安装了docker desktop和vmware虚拟机。
现在的问题是docker可以用,但是虚拟机不能用了。并且我的电脑上没有Hyper-v。
家庭版docker和vmware冲突
- 写回答
- 好问题 0 提建议
- 关注问题
- 邀请回答
-
8条回答 默认 最新
关注让【宝码香车】来帮你解答,本回答参考DeepSeek编写,并整理提供。
如果还有疑问可以点击头像关注私信或评论。如果答案让您满意,请采纳、点赞、关注,非常感谢!
若您愿意支持,欢迎直接打赏,将不胜感激!
这个问题通常是由于Windows 10家庭版中Docker Desktop和VMware使用了不同的虚拟化技术导致的。以下是解决方案:
原因分析
- Docker Desktop默认使用WSL2或Hyper-V(Windows专业版)
- VMware Workstation使用自己的虚拟化引擎
- 两者在家庭版Windows上可能因虚拟化资源冲突
解决方案
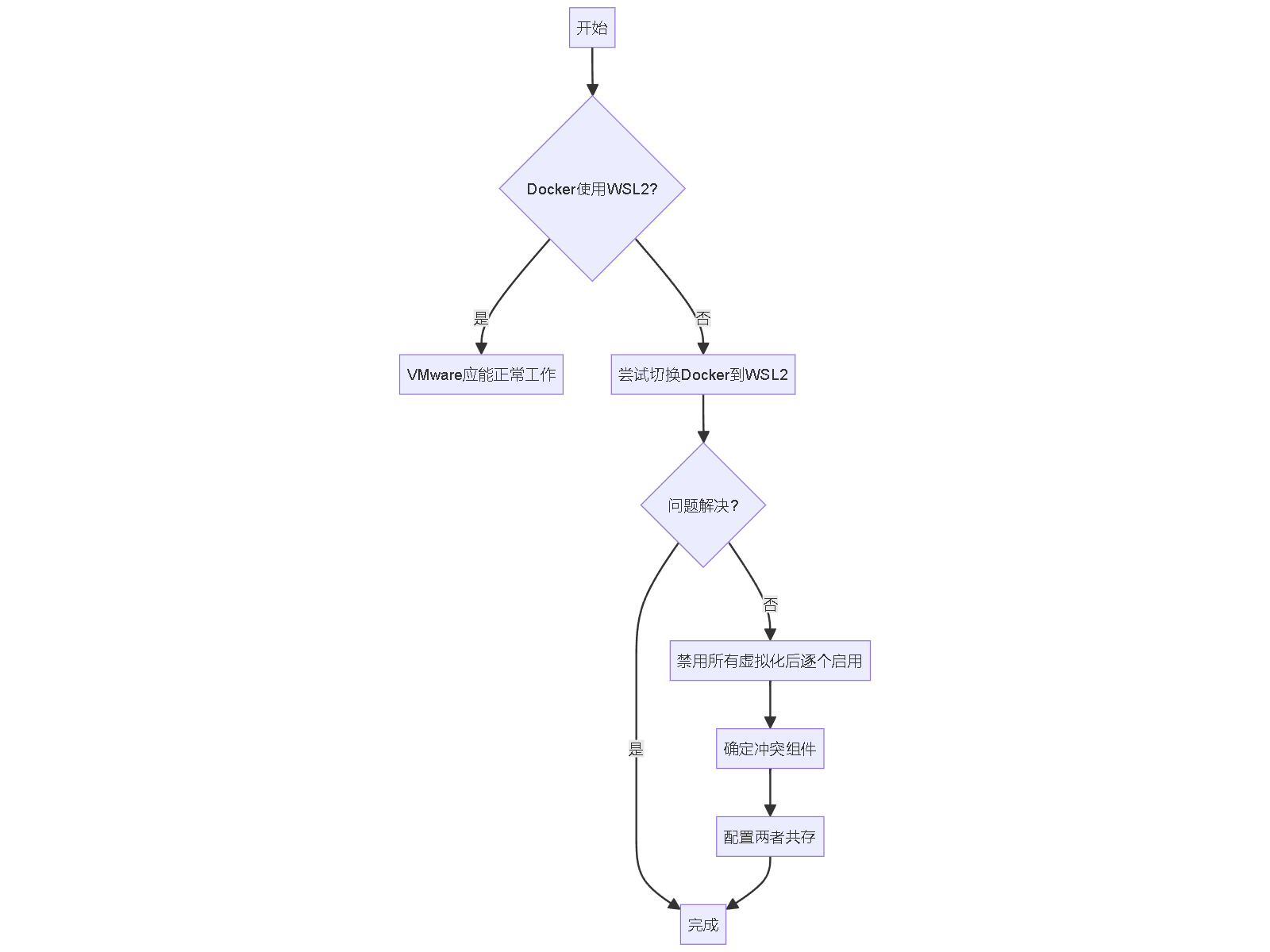
方案1:修改Docker使用WSL2后端(推荐)
- 确保已启用Windows功能"适用于Linux的Windows子系统"
- 设置Docker使用WSL2:
# 在PowerShell中执行 wsl --set-default-version 2- 打开Docker Desktop设置:
- 进入Settings > General
- 取消勾选"Use the WSL 2 based engine"
- 勾选"Use WSL 2 based engine"(需要WSL2已安装)
方案2:完全禁用Hyper-V相关组件
即使家庭版没有Hyper-V,也可能有相关组件:
# 在管理员权限的PowerShell中执行 bcdedit /set hypervisorlaunchtype off然后重启电脑。
方案3:调整VMware配置
- 打开VMware Workstation
- 进入Edit > Preferences > Processor
- 勾选"Preferred virtualization engine"下的选项进行切换测试
检查虚拟化状态
systeminfo | find "Hyper-V"虚拟化技术切换流程

注意事项
- 每次修改配置后都需要重启电脑
- 家庭版Windows可能需要手动安装WSL2内核更新包
- 确保BIOS中已启用虚拟化技术(VT-x/AMD-V)
如果以上方法都不奏效,可能需要考虑:
- 升级到Windows专业版
- 使用Docker Toolbox代替Docker Desktop(旧版方案)
- 在VMware中创建Linux虚拟机,然后在其中运行Docker
本回答被题主选为最佳回答 , 对您是否有帮助呢?解决 无用评论 打赏 举报