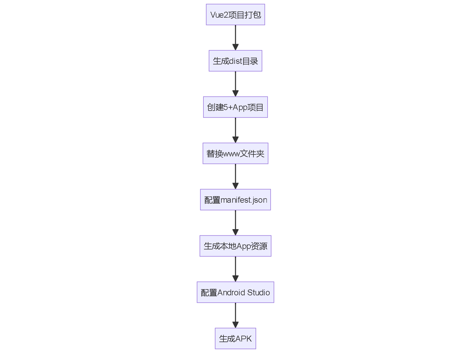
我接手了一个vue2的项目,需要将vue2项目打包成apk,交接给我的人说要先在hbuilder里面打包后再生成本地app资源去android studio打包成apk文件,接下来是我的做法:
1,、我将vue2项目使用npm run build 生成dist文件;
2、在hbuilder里面新建了一个5+app项目,将除了manifest.json以外的文件全部删除,替换成dist文件夹里面的文件(**问题一:在此处我连接手机运行的时候就报了错误:打包时未添加“scan”模块和打包时未添加“tokenstore”模块__*)
3、然后我将hbuilder里面的项目生成本地app资源,在hbuilder官网上下载了安卓离线SDK文件,并在应用列表里面生成相关证书
4、将官网下载文件里面的HBuilder-Integrate-AS 这个文件在android Studio打开,将里面的www文件替换成我本地app资源里面的www文件,并做了相关配置(改包名,appid,appKey,证书等等,但不确定是否配置完全*)
5、最后我在android studio里面打包成apk文件后,安装到手机上还是出现第二步的错误(未添加模块)
我在回过头来看vue2项目的代码,发现了两个js文件,分别是scan.js和tokenstore.js文件里面的具体代码是这样的:

里面具体的代码是这样的:

不知道是怪我哪里配置出了问题,麻烦大家帮我解决一下万分感谢!
相关报错截图:


