现在使用【Tesseract OCR】遇到几个问题
1.表格行列识别对不齐,上下错位
2.英文数字个别识别不准确,但是中文识别很差,不知道如何训练字体
3.如果有类似经验私信我,感谢🙏
4.很多方案是python的,我是我们开发是c++很多库使用不了
Tesseract OCR 处理表格,有偿
- 写回答
- 好问题 0 提建议
- 关注问题
- 邀请回答
-
5条回答 默认 最新
关注让【宝码香车】来帮你解答,本回答参考DeepSeek编写,并整理提供。
如果还有疑问可以点击头像关注私信或评论。如果答案让您满意,请采纳、点赞、关注,非常感谢!
若您愿意支持,欢迎直接打赏,将不胜感激!
Tesseract OCR表格处理问题解决方案
针对您提到的Tesseract OCR处理表格时遇到的问题,我将提供C++方向的解决方案:
1. 表格行列识别错位问题
表格识别是OCR中的难点,建议采用以下方法:
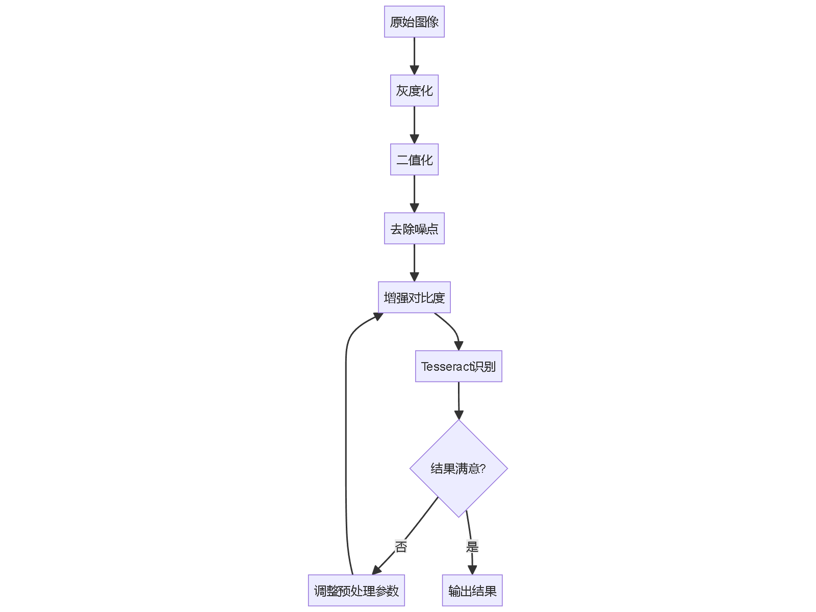
// 预处理代码示例 #include <leptonica/allheaders.h> #include <tesseract/baseapi.h> void processTableImage(const char* inputImage) { // 1. 图像预处理 Pix* image = pixRead(inputImage); Pix* grayscale = pixConvertRGBToGray(image, 0.0, 0.0, 0.0); Pix* binary = pixThresholdToBinary(grayscale, 150); // 二值化 // 2. 表格线检测增强 Pix* lines = pixGenerateLineSegments(binary, 1); // 检测直线 // 3. 使用Tesseract OCR tesseract::TessBaseAPI* api = new tesseract::TessBaseAPI(); api->Init(NULL, "chi_sim+eng", tesseract::OEM_LSTM_ONLY); api->SetImage(lines); api->SetPageSegMode(tesseract::PSM_AUTO_OSD); // 获取结果 char* outText = api->GetUTF8Text(); printf("%s", outText); // 释放资源 api->End(); delete api; pixDestroy(&image); }2. 识别准确率问题
中文识别差解决方案:
- 确保使用中文训练数据(chi_sim.traineddata)
- 预处理图像增强对比度
- 考虑使用更高分辨率的输入

训练自定义字体:
- 准备训练样本(至少10页相同字体的文本)
- 使用jTessBoxEditor工具修正识别结果
- 执行Tesseract训练命令:
# 生成.box文件 tesseract chi.custom.exp0.tif chi.custom.exp0 -l chi_sim --psm 6 batch.nochop makebox # 生成.tr文件 tesseract chi.custom.exp0.tif chi.custom.exp0 nobatch box.train # 生成字符集 unicharset_extractor chi.custom.exp0.box # 创建字体属性文件 echo "custom 0 0 0 0 0" > font_properties # 训练 shapeclustering -F font_properties -U unicharset chi.custom.exp0.tr mftraining -F font_properties -U unicharset -O chi.unicharset chi.custom.exp0.tr cntraining chi.custom.exp0.tr # 合并数据 combine_tessdata chi.3. C++替代方案
如果Tesseract效果不理想,可以考虑以下C++友好方案:
- OpenCV表格检测:使用霍夫变换检测表格线
- PaddleOCR C++版:百度开源的OCR引擎,对中文支持较好
- EasyOCR C++接口:通过封装Python库提供C++接口
// OpenCV表格检测示例 #include <opencv2/opencv.hpp> void detectTable(const cv::Mat& src) { cv::Mat gray, binary; cv::cvtColor(src, gray, cv::COLOR_BGR2GRAY); cv::threshold(gray, binary, 0, 255, cv::THRESH_BINARY_INV | cv::THRESH_OTSU); // 检测水平和垂直线 cv::Mat horizontal = cv::getStructuringElement(cv::MORPH_RECT, cv::Size(binary.cols/2, 1)); cv::Mat vertical = cv::getStructuringElement(cv::MORPH_RECT, cv::Size(1, binary.rows/2)); cv::Mat horLines, verLines; cv::erode(binary, horLines, horizontal); cv::dilate(horLines, horLines, horizontal); cv::erode(binary, verLines, vertical); cv::dilate(verLines, verLines, vertical); // 合并线条 cv::Mat tableMask = horLines | verLines; }4. 有偿服务建议
如果需要专业团队协助,建议考虑:
- 国内OCR专业公司:百度OCR、阿里云OCR、腾讯OCR
- 开源社区专家:GitHub上寻找有Tesseract经验的开源贡献者
- 专业外包平台:Upwork、Freelancer等寻找有表格OCR经验的开发者
希望这些方案对您有所帮助!如需更具体的实现细节,可以提供更多关于您表格格式和需求的信息。
本回答被题主选为最佳回答 , 对您是否有帮助呢?解决 无用评论 打赏 举报