笔记本电脑上装的Ubuntu系统,在Ubuntu上装的VMware,VMware是英文的,用不习惯,有办法把VMware设置成中文吗?
6条回答 默认 最新
关注让【宝码香车】来帮你解答,本回答参考DeepSeek编写,并整理提供。
如果还有疑问可以点击头像关注私信或评论。如果答案让您满意,请采纳、点赞、关注,非常感谢!
若您愿意支持,欢迎直接打赏,将不胜感激!
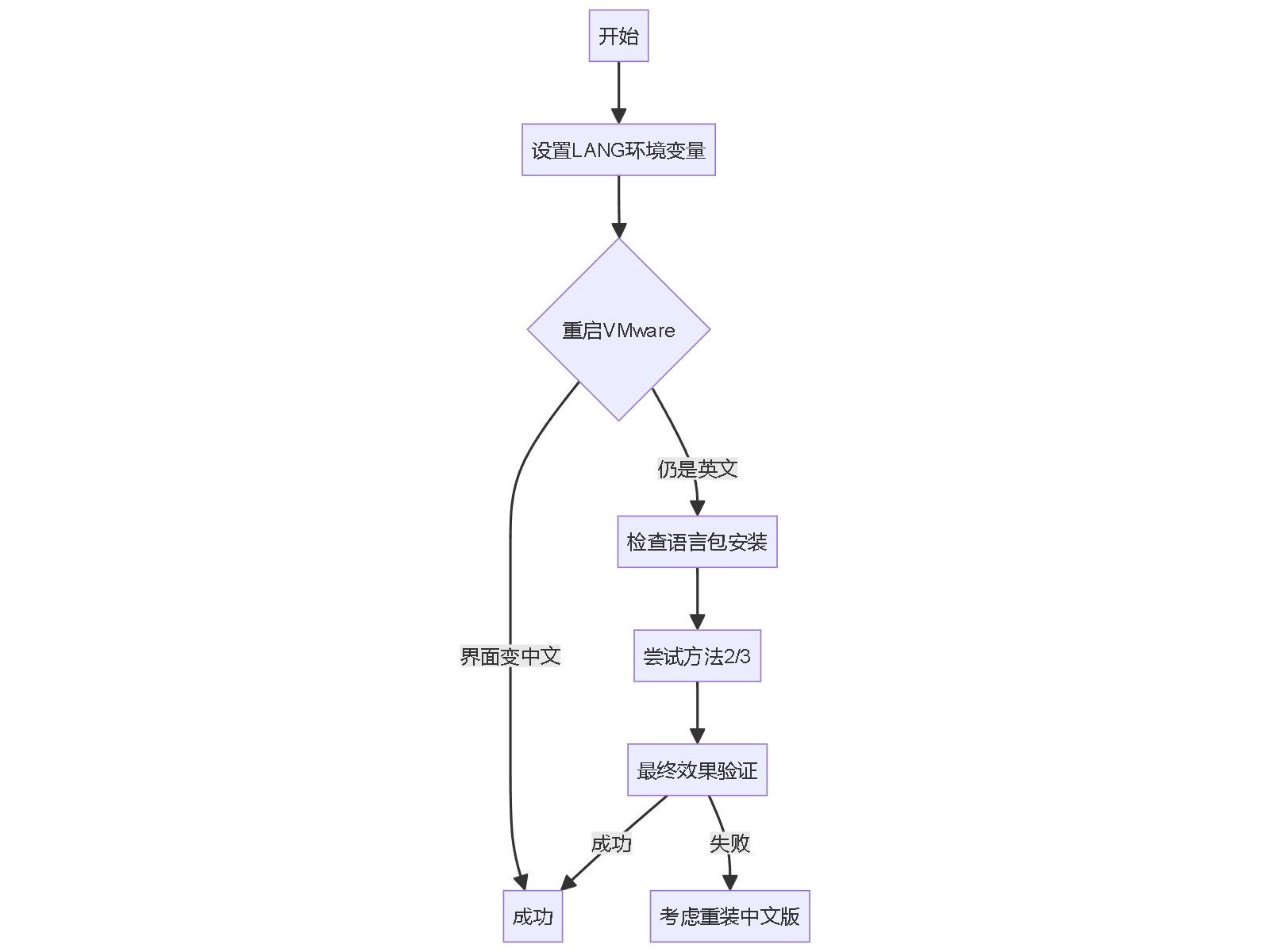
在Linux版VMware Workstation中设置中文界面的方法如下:
方法1:通过环境变量设置语言
- 打开终端,编辑用户配置文件(根据你的shell类型选择):
# 如果是bash echo 'export LANG=zh_CN.UTF-8' >> ~/.bashrc source ~/.bashrc # 如果是zsh echo 'export LANG=zh_CN.UTF-8' >> ~/.zshrc source ~/.zshrc- 确保系统已安装中文语言包:
sudo apt-get install language-pack-zh-hans- 重启VMware即可生效
方法2:修改VMware配置文件
- 编辑VMware的配置文件:
sudo nano /usr/bin/vmware- 在文件开头添加(在
#!/bin/bash之后):
export LANG=zh_CN.UTF-8- 保存后重启VMware
方法3:通过桌面快捷方式修改
- 找到VMware的桌面快捷方式(通常在
/usr/share/applications/) - 右键编辑快捷方式文件
- 在
Exec行添加环境变量:
Exec=env LANG=zh_CN.UTF-8 /usr/bin/vmware %U注意事项
- 如果界面仍显示英文,可能是VMware未内置完整中文语言包
- 可以尝试下载中文语言包(需对应版本),替换安装目录下的语言文件
- 某些功能(如命令行工具)可能仍保持英文显示
语言切换验证流程

如果以上方法无效,可能需要下载官方中文版VMware重新安装。建议先备份虚拟机文件再操作。
解决评论 打赏 举报无用 1